CSS Values and Units Module Level 5

Editor’s Draft,

More details about this document
This version:
https://drafts.csswg.org/css-values-5/
Latest published version:
https://www.w3.org/TR/css-values-5/
Feedback:
CSSWG Issues Repository
Inline In Spec
Editors:
Tab Atkins (Google)
Elika J. Etemad / fantasai (Apple)
Miriam E. Suzanne (Invited Expert)
Suggest an Edit for this Spec:
GitHub Editor
Test Suite:
https://wpt.fyi/results/css/css-variables/

Abstract

This CSS module describes the common values and units that CSS properties accept and the syntax used for describing them in CSS property definitions.

CSS is a language for describing the rendering of structured documents (such as HTML and XML) on screen, on paper, etc.

Status of this document

This is a public copy of the editors’ draft. It is provided for discussion only and may change at any moment. Its publication here does not imply endorsement of its contents by W3C. Don’t cite this document other than as work in progress.

Please send feedback by filing issues in GitHub (preferred), including the spec code “css-values” in the title, like this: “[css-values] …summary of comment…”. All issues and comments are archived. Alternately, feedback can be sent to the (archived) public mailing list www-style@w3.org.

This document is governed by the 18 August 2025 W3C Process Document.

This spec is in the early exploration phase. Feedback is welcome, and and major breaking changes are expected.

1. Introduction

This is a diff spec against CSS Values and Units Level 4.

1.1. Module Interactions

This module extends [CSS-VALUES-4] which replaces and extends the data type definitions in [CSS21] sections 1.4.2.1, 4.3, and A.2.

2. Textual Data Types

See CSS Values 4 § 4 Textual Data Types.

3. Value Definition Syntax

See CSS Values 4 § 2 Value Definition Syntax.

Additionally,

  1. Boolean combinations of a conditional notation. These are written using the <boolean-expr[]> notation, and represent recursive expressions of boolean logic using keywords and parentheses, applied to the grammar specified in brackets, e.g. <boolean-expr[ ( &lt;media-feature&gt; ) ]> to express media queries.

3.1. Functional Notation Definitions

See CSS Values 4 § 2.6 Functional Notation Definitions.

3.1.1. Commas in Function Arguments

Functional notation often uses commas to separate parts of its internal grammar. However, some functions (such as mix()) allow values that, themselves, can contain commas. These values (currently <whole-value>, <declaration-value>, and <any-value>) are comma-containing productions.

To accommodate these sorts of grammars unambiguously, the comma-containing productions can be optionally wrapped in curly braces {}. These braces are syntactic, not part of the actual value. Specifically:

For example, the grammar of the random-item() function is:
random-item( <random-cache-key>, [<declaration-value>?]# )

The # indicates comma-separated repetitions, so randomly choosing between three keywords would be written as normal for functions, like:

font-family: random-item(--x, serif, sans-serif, monospace);

However, sometimes the values you want to choose between need to include commas. When this is the case, wrapping the values in {} allows their commas to be distinguished from the function’s argument-separating commas:

font-family: random-item(--x, {Times, serif}, {Arial, sans-serif}, {Courier, monospace});

This randomly chooses one of three font-family lists: either Times, serif, or Arial, sans-serif, or Courier, monospace.

This is not all-or-nothing; you can use {} around some arguments that need it, while leaving others bare when they don’t need it. You are also allowed to use {} around a value when it’s not strictly required. For example:

font-family: random-item(--x, {Times, serif}, sans-serif, {monospace});

This represents choosing between three font-family lists: either Times, serif, or sans-serif, or monospace.

However, this {}-wrapping is only allowed for some function arguments—​those defined as comma-containing productions. It’s not valid for any other productions; if you use {} around other function arguments, it’ll just fail to match the function’s grammar and become invalid. For example, the following is invalid:

background-image: linear-gradient(to left, {red}, magenta);

Note: Because {} wrappers are allowed even when not explicitly required, they can be used defensively around values when the author isn’t sure if they’ll end up containing commas or not, due to arbitrary substitution functions like var(). For example, font-family: random-item(--x, {var(--list1)}, monospace) will work correctly regardless of whether the --list1 custom property contains a comma-separated list or not.

Functional notations are serialized without {} wrappers whenever possible.

The following generic productions are comma-containing productions:

For legacy compat reasons, the <declaration-value> defined for the fallback value of var() is a non-strict comma-containing production. It ignores the rules restricting what it can contain when it does not start with a "{" token: it is allowed to contain commas and {} blocks. It still follows the standard comma-containing production rules when it does start with a "{" token, however: the fallback is just the contents of the {} block, and doesn’t include the {} wrapper itself.

Other contexts may define that they use non-strict comma-containing productions, but it should be avoided unless necessary.

3.2. Boolean Expression Multiplier <boolean-expr[]>

Several contexts (such as @media, @supports, if(), ...) specify conditions, and allow combining those conditions with boolean logic (and/or/not/grouping). Because they use the same non-trivial recursive syntax structure, the special <boolean-expr> production represents this pattern generically.

The <boolean-expr[]> notation wraps another value type in the square brackets within it, e.g. <boolean[ <test> ]>, and represents that value type alone as well as boolean combinations using the not, and, and or keywords and grouping parenthesis. It is formally equivalent to:

<boolean-expr[ <test> ]> = not <boolean-expr-group> | <boolean-expr-group>
                                            [ [ and <boolean-expr-group> ]*
                                            | [ or <boolean-expr-group> ]* ]

<boolean-expr-group> = <test> | ( <boolean-expr[ <test> ]> ) | <general-enclosed>

The <boolean-expr[]> production represents a true, false, or unknown value. Its value is resolved using 3-value Kleene logic, with top-level unknown values (those not directly nested inside the grammar of another <boolean-expr[]>) resolving to false unless otherwise specified; see Appendix B: Boolean Logic for details.

For example, the @container rule allows a wide variety of tests: including size queries, style queries, and scroll-state queries. All of these are arbitrarily combinable with boolean logic. Using <boolean-expr[]>, the grammar for an @container query could be written as:
<container-query> = <boolean-expr[ <cq-test> ]>
<cq-test> = (<size-query>) | style( <style-query> ) | scroll-state( <scroll-state-query> )
<size-query> = <boolean-expr[ ( <size-feature> ) ]> | <size-feature>
<style-query> = <boolean-expr[ ( <style-feature> ) ]> | <style-feature>
<scroll-state-query> = <boolean-expr[ ( <scroll-state-feature> ) ]> | <scroll-state-feature>

The <general-enclosed> branch of the logic allows for future compatibility—​unless otherwise specified new expressions in an older UA will be parsed and considered “unknown”, rather than invalidating the production. For consistency with that allowance, the <test> term in a <boolean-expr[]> should be defined to match <general-enclosed>.

3.3. Specifying CSS Syntax in CSS: the <syntax> type

Some features in CSS, such as the attr() function or registered custom properties, allow you to specify how another value is meant to be parsed. This is declared via the <syntax> production, which resembles a limited form of the CSS value definition syntax used in specifications to define CSS features, and which represents a syntax definition:

<syntax> = '*' | <syntax-component> [ <syntax-combinator> <syntax-component> ]* | <syntax-string>
<syntax-component> = <syntax-single-component> <syntax-multiplier>?
                   | '<' transform-list '>'
<syntax-single-component> = '<' <syntax-type-name> '>' | <ident>
<syntax-type-name> = angle | color | custom-ident | image | integer
                   | length | length-percentage | number
                   | percentage | resolution | string | time
                   | url | transform-function
<syntax-combinator> = '|'
<syntax-multiplier> = [ '#' | '+' ]

<syntax-string> = <string>

A <syntax-component> consists of either a <syntax-type-name> between <> (angle brackets), which maps to one of the supported syntax component names, or an <ident>, which represents any keyword. Additionally, a <syntax-component> may contain a multiplier, which indicates a list of values.

Note: This means that <length> and length are two different types: the former describes a <length>, whereas the latter describes a keyword length.

Multiple <syntax-component>s may be combined with a | <delim-token>, causing the syntax components to be matched against a value in the specified order.

<percentage> | <number> | auto

The above, when parsed as a <syntax>, would accept <percentage> values, <number> values, as well as the keyword auto.

red | <color>

The syntax definition resulting from the above <syntax>, when used as a grammar for parsing, would match an input red as an identifier, but would match an input blue as a <color>.

The * <delim-token> represents the universal syntax definition.

The <transform-list> production is a convenience form equivalent to <transform-function>+. Note that <transform-list> may not be followed by a <syntax-multiplier>.

Whitespace is not allowed between the angle bracket <delim-token>s (< >) and the <syntax-type-name> they enclose, nor is whitespace allowed to precede a <syntax-multiplier>.

Note: The whitespace restrictions also apply to <transform-list>.

A <syntax-string> is a <string> whose value successfully parses as a <syntax>, and represents the same value as that <syntax> would.

Note: <syntax-string> mostly exists for historical purposes; before <syntax> was defined, the @property rule used a <string> for this purpose.

3.3.1. Parsing as <syntax>

The purpose of a <syntax> is usually to specify how to parse another value (such as the value of a registered custom property, or an attribute value in attr()). However, the generic parse something according to a CSS grammar algorithm returns an unspecified internal structure, since parse results might be ambiguous and need further massaging.

To avoid these issues and get a well-defined result, use parse with a <syntax>:

To parse with a <syntax> given a string or list or component values values, a <syntax> value syntax, and optionally an element el for context, perform the following steps. It returns either CSS values, or the guaranteed-invalid value.
  1. Parse a list of component values from values, and let raw parse be the result.

  2. If el was given, substitute arbitrary substitution functions in raw parse, and set raw parse to that result.

  3. parse values according to syntax, with a * value treated as <declaration-value>?, and let parsed result be the result. If syntax used a | combinator, let parsed result be the parse result from the first matching clause.

  4. If parsed result is failure, return the guaranteed-invalid value.

  5. Assert: parsed result is now a well-defined list of one or more CSS values, since each branch of a <syntax> defines an unambiguous parse result (or the * syntax is unambiguous on its own).

  6. Return parsed result.

Note: This algorithm does not resolved the parsed values into computed values; the context in which the value is used will usually do that already, but if not, the invoking algorithm will need to handle that on its own.

4. Extensions to Level 4 Value Types

See CSS Values and Units Level 4.

4.1. Resource Locators: the <url> type

See CSS Values 4 § 4.5 Resource Locators: the <url> type.

4.1.1. Request URL Modifiers

<request-url-modifier>s are <url-modifier>s that affect the <url>’s resource request by applying associated URL request modifier steps. See CSS Values 4 § 4.5.4 URL Processing Model.

This specification defines the following <request-url-modifier>s:

<request-url-modifier> = <cross-origin-modifier> | <integrity-modifier> | <referrer-policy-modifier>
<cross-origin-modifier> = cross-origin(anonymous | use-credentials)
<integrity-modifier> = integrity(<string>)
<referrer-policy-modifier> = referrer-policy(no-referrer | no-referrer-when-downgrade | same-origin | origin | strict-origin | origin-when-cross-origin | strict-origin-when-cross-origin | unsafe-url)
<cross-origin-modifier> = cross-origin(anonymous | use-credentials)
The URL request modifier steps for this modifier given request req are:
  1. Set req’s mode to "cors".

  2. If the given value is use-credentials, set req’s credentials mode to "include".

  3. Otherwise, set req’s credentials mode to "same-origin".

<integrity-modifier> = integrity(<string>)
The URL request modifier steps for this modifier given request req are to set request’s integrity metadata to the given <string>.
<referrer-policy-modifier> = referrer-policy(no-referrer | no-referrer-when-downgrade | same-origin | origin | strict-origin | origin-when-cross-origin | strict-origin-when-cross-origin | unsafe-url)
The URL request modifier steps for this modifier given request req are to set request’s referrer policy to the ReferrerPolicy that matches the given value.
To apply request modifiers from URL value given a request req and a <url> url, call the URL request modifier steps for url’s <request-url-modifier>s in sequence given req.

4.2. 2D Positioning: the <position> type

The <position> value specifies the position of an alignment subject (e.g. a background image) inside an alignment container (e.g. its background positioning area) as a pair of offsets between the specified edges (defaulting to the left and top). Its syntax is:

<position> = <position-one> | <position-two> | <position-four>
<position-one> = [
  left | center | right | top | bottom |
  x-start | x-end | y-start | y-end |
  block-start | block-end | inline-start | inline-end |
  <length-percentage>
]
<position-two> = [
  [ left | center | right | x-start | x-end ] &&
  [ top | center | bottom | y-start | y-end ]
|
  [ left | center | right | x-start | x-end | <length-percentage> ]
  [ top | center | bottom | y-start | y-end | <length-percentage> ]
|
  [ block-start | center | block-end ] &&
  [ inline-start | center | inline-end ]
|
  [ start | center | end ]{2}
]
<position-four> = [
  [ [ left | right | x-start | x-end ] <length-percentage> ] &&
  [ [ top | bottom | y-start | y-end ] <length-percentage> ]
|
  [ [ block-start | block-end ] <length-percentage> ] &&
  [ [ inline-start | inline-end ] <length-percentage> ]
|
  [ [ start | end ] <length-percentage> ]{2}
]

If only one value is specified (<position-one>), the second value is assumed to be center.

If two values are given (<position-two>), a <length-percentage> as the first value represents the horizontal position as the offset between the left edges of the alignment subject and alignment container, and a <length-percentage> as the second value represents the vertical position as an offset between their top edges.

If both keywords are one of start or end, the first one represents the block axis and the second the inline axis.

Note: A pair of axis-specific keywords can be reordered, while a combination of keyword and length or percentage cannot. So center left or inline-start block-end is valid, while 50% left is not. start and end aren’t axis-specific, so start end and end start represent two different positions.

If four values are given (<position-four>) then each <length-percentage> represents an offset between the edges specified by the preceding keyword. For example, background-position: bottom 10px right 20px represents a 10px vertical offset up from the bottom edge and a 20px horizontal offset leftward from the right edge.

Positive values represent an offset inward from the edge of the alignment container. Negative values represent an offset outward from the edge of the alignment container.

The following declarations give the stated (horizontal, vertical) offsets from the top left corner:
background-position: left 10px top 15px;   /* 10px, 15px */
background-position: left      top     ;   /*  0px,  0px */
background-position:      10px     15px;   /* 10px, 15px */
background-position: left          15px;   /*  0px, 15px */
background-position:      10px top     ;   /* 10px,  0px */
<position>s can also be relative to other corners than the top left. For example, the following puts the background image 10px from the bottom and 3em from the right:
background-position: right 3em bottom 10px

The computed value of a <position> is a pair of offsets (horizontal and vertical), each given as a computed <length-percentage> value, representing the distance between the left edges and top edges (respectively) of the alignment subject and alignment container.

<length-percentage>
A <length-percentage> value specifies the size of the offset between the specified edges of the alignment subject and alignment container.

For example, for background-position: 2cm 1cm, the top left corner of the background image is placed 2cm to the right and 1cm below the top left corner of the background positioning area.

A <percentage> for the horizontal offset is relative to (width of alignment container - width of alignment subject). A <percentage> for the vertical offset is relative to (height of alignment container - height of alignment subject).

For example, with a value pair of 0% 0%, the upper left corner of the alignment subject is aligned with the upper left corner of the alignment container A value pair of 100% 100% places the lower right corner of the alignment subject in the lower right corner of the alignment container. With a value pair of 75% 50%, the point 75% across and 50% down the alignment subject is to be placed at the point 75% across and 50% down the alignment container.
Diagram of image position within element
Diagram of the meaning of background-position: 75% 50%.
top
right
bottom
left
Offsets the top/left/right/bottom edges (respectively) of the alignment subject and alignment container by the specified amount (defaulting to 0%) in the corresponding axis.
y-start
y-end
x-start
x-end
Computes the same as the physical edge keyword corresponding to the start/end side in the y/x axis.
block-start
block-end
inline-start
inline-end
Computes the same as the physical edge keyword corresponding to the start/end side in the block/inline axis.
center
Computes to a 50% offset in the corresponding axis.

Unless otherwise specified, the flow-relative keywords are resolved according to the writing mode of the element on which the value is specified.

Note: The background-position property also accepts a three-value syntax. This has been disallowed generically because it creates parsing ambiguities when combined with other length or percentage components in a property value.

Need to define how this syntax would expand to the longhands of background-position if e.g. var() is used for some (or all) of the components. [Issue #9690]

4.2.1. Parsing <position>

When specified in a grammar alongside other keywords, <length>s, or <percentage>s, <position> is greedily parsed; it consumes as many components as possible.

For example, transform-origin defines a 3D position as (effectively) <position> <length>?. A value such as left 50px will be parsed as a 2-value <position>, with an omitted z-component; on the other hand, a value such as top 50px will be parsed as a single-value <position> followed by a <length>.

4.2.2. Serializing <position>

When serializing the specified value of a <position>:

If only one component is specified:
  • The implied center keyword is added, and a 2-component value is serialized.

If two components are specified:
  • Keywords are serialized as keywords.

  • <length-percentage>s are serialized as <length-percentage>s.

  • Components are serialized horizontal first, then vertical.

If four components are specified:
  • Keywords and offsets are both serialized.

  • Components are serialized horizontal first, then vertical; alternatively block-axis first, then inline-axis.

Note: <position> values are never serialized as a single value, even when a single value would produce the same behavior, to avoid causing parsing ambiguities in some grammars where a <position> is placed next to a <length>, such as transform-origin.

The computed value of a <position> is serialized as a pair of <length-percentage>s representing offsets from the left and top edges, in that order.

4.2.3. Combination of <position>

Interpolation of <position> is defined as the independent interpolation of each component (x, y) normalized as an offset from the top left corner as a <length-percentage>.

Addition of <position> is likewise defined as the independent addition each component (x, y) normalized as an offset from the top left corner as a <length-percentage>.

5. Interpolation Progress Calculations: the progress() notation

The progress() functional notation represents the proportional distance of a given value (the progress value) from one value (the progress start value) to another value (the progress end value), each represented as a calculation. It is a math function, and can be input into other calculations such as a math function or a mix notation.

The result of progress() is a <number> made consistent with the consistent type of its arguments, resolved by calculating a progress function as follows:
If the progress start value and progress end value are different values

(progress value - progress start value) / (progress end value - progress start value).

If the progress start value and progress end value are the same value

0, -∞, or +∞, depending on whether progress value is equal to, less than, or greater than the shared value.

The syntax of progress() is defined as follows:

<progress()> = progress(<calc-sum>, <calc-sum>, <calc-sum>)

where the first, second, and third <calc-sum> values represent the progress value, progress start value, and progress end value, respectively.

The argument calculations can resolve to any <number>, <dimension>, or <percentage>, but must have a consistent type or else the function is invalid.

Do we need a percent-progress() notation, or do enough places auto-convert that it’s not necessary?

Should progress() functions clamp to 0-100%? [Issue #11825]

Note: The progress() function is essentially syntactic sugar for a particular pattern of calc() notations.

6. Weighted Average Notations: the *-mix() family

Several mix notations in CSS allow representing the weighted average of a set of values. These functional notations follow the syntactic pattern:

*mix() = *mix( options? , [ value && <percentage>? ]# )

where the options can provide type-specific mixing options, and each value and optional <percentage> pair in the argument list is a mix item representing an input to the mix and its weight in the average.

The mix notations in CSS include:

6.1. Normalizing Mix Percentages

If the sum of the mix percentages are greater than 100%, they are scaled down; if it is less, any remaining percentage is distributed to values whose <percentage> is omitted, or else assigned to a “none” type value as defined by the specific mix notation.

To normalize mix percentages given

returning a list of mix items with normalized percentages and a “leftover” percentage:

  1. Let specified sum be the sum of the percentages specified in items (clamped to 100%), or 0% if the percentages are omitted for all items.

  2. For each omitted percentage in items, set it to (100% - specified sum) / (number of omitted percentages).

  3. Let total be the sum of the percentages of all the items.

  4. If total is greater than 100%, or if total is greater than 0% and the force normalization flag is true, multiply every percentage in items by (100% / total).

  5. If total is less than 100%, let leftover be (100% - total). Otherwise, let leftover be 0%.

  6. Return items and leftover.

Note: At the end of this algorithm, every percentage is set, and the sum of all percentages is either 0% (if they were all specified as 0% to begin with) or 100%. The leftover value will be applied to the usage-specific “none” type value mixed into the final result.

6.2. Mix Resolution

The used value of a valid mix notation is the weighted average of its arguments, as specified by the specific notation.

The computed value is the used value if it is possible to calculate. Otherwise, it is the mix notation itself, with its arguments computed individually.

6.3. Weighted Average of Numeric and Dimensional Values: the calc-mix() notation

The calc-mix() mix notation represents a weighted average of numeric or dimensional value. Like calc(), it is a math function, with the following syntactic form:

<calc-mix()> = calc-mix( [ <calc-sum> <percentage [0,100]>? ]# )

The <calc-sum> arguments can resolve to any <number>, <dimension>, or <percentage>, but must have a consistent type or else the function is invalid. The result’s type will be the consistent type, made consistent with the type of the <calc-sum> values.

The used value of a valid calc-mix() is the result of producing a weighted average of its <calc-sum> values, with the weight of each item given by its corresponding <percentage> after normalizing these mix percentages. (Any “leftover” mix percentage is applied to a consistently-typed zero value, and thus effectively discarded.)

The computed value of a valid calc-mix() is its used value if all of the <calc-sum> and <percentage> values in it can be resolved, and is a calc-mix() notation with each of its <calc-sum> and <percentage> values computed individually otherwise.

6.4. Weighted Average of Transform Values: the transform-mix() notation

The transform-mix() mix notation represents a weighted average of <transform-list>, with the following syntactic form:

<transform-mix()> = transform-mix( [ <transform-list> && <percentage [0,100]> ]# )

The used value of a valid transform-mix() is the result of producing a weighted average of its <transform-list> values, with the weight of each item given by its corresponding <percentage> after normalizing these mix percentages. Any “leftover” mix percentage is applied to an identity transform appended to the list. The weighting can be calculated by interpolating each <transform-list> using its <percentage> weight as the interpolation progress from the identity transform towards the <transform-list>. See CSS Transforms 1 § 9 Interpolation of Transforms.

If every <percentage> weight can be fully resolved, and the <transform-list>s can be interpolated without used-value-time information, then the computed value is the used value; it is otherwise the transform-mix() notation itself with its arguments each computed according to their type.

transform-mix() is, itself, a <transform-function>.

7. Interpolation Mapping Notations: the *-interpolate() family

Several interpolation notations in CSS allow representing an interpolated value corresponding to a certain amount of interpolation progress along a defined scale or mapping function (the interpolation map). The functional notations follow the syntactic pattern:

*interpolate() = *interpolate( [ progress && global-options? ],
                               stop, [  between-options? , stop ]# )

Where:

For example, the following changes the background color of an element depending on the width of the viewport:
background: color-interpolate(100vw in lch,
  200px: palegoldenrod,
  800px: palegreen,
  2000px: powderblue
);
In the following example, the font size interpolates from a smaller size on small screens to a larger size on large screens, easing along the interpolation curve. The author is storing the progress scale in a custom property to be able to re-use it across multiple font-size declarations throughout the document.
html {
  --font-scale: progress(100vw, 200px, 2000px) ease-in-out;
  font-size: calc-interpolate(var(--font-scale),
    0%: 16px,
    70%: 20px,
    100%: 24px);
}
h1 {
  font-size: calc-interpolate(var(--font-scale),
    0%: 1.2rem,
    40%: 2rem,
    100%: 3rem);
}

If anyone has better examples to punch in here let us know...

The interpolation notations in CSS include:

and finally the generic interpolate() notation, which can represent the interpolation of any property’s values (but only the property’s entire value, not individual components).

The interpolate() notation also has a variant that takes a set of keyframes. It does this by referring to an @keyframes rule, and pulling the corresponding property declaration out of that. It would be nice to allow the other mix notations to take keyframe also, but how would we represent a set of keyframes for a component value (rather than a full property value)?

Do we have enough use-cases to motivate adding palette-interpolate()? palette-mix() already handles transitions.

7.1. Global Syntax of the *-interpolate() family

The generic syntax of the interpolation notations is as follows:

interpolate-function() = interpolate-function(
  [
    <progress-source> && [ by <easing-function> ]?
    && <easing-function>? && <segment-options>?
  ] ,
  <input-position>{1,2} : <output-value> ,
  [
    [ <easing-function> || <segment-options> ]? ,
    <input-position>{1,2} : <output-value>
  ]#?
)

These represent the interpolation progress and interpolation map as described below.

7.1.1. Specifying the Interpolation Progress

The <progress-source> value type represents the interpolation progress in an interpolation notation. Its syntax is:

<progress-source> = <percentage> | <number> | <dimension> | <'animation-timeline'>

where:

<percentage>
Represents the interpolation progress as a percentage, with 0% computing to zero and 100% computing to 1.
<number>
Represents the interpolation progress as a number directly.

Note: This allows the use of the progress() notations and other math functions that output a <number>.

<dimension>
Represents the interpolation progress as a dimension, which is converted to a number as specified in § 7.2 Validation and Normalization.

Note: Using a <dimension> value as <progress-source> requires at least some of the stops in the interpolation map to also use <dimension> positions of the same type. See § 7.2 Validation and Normalization.

<'animation-timeline'>
Represents the interpolation progress as the progress of the specified animation timeline. The values none and auto are invalid. [CSS-ANIMATIONS-2] [WEB-ANIMATIONS-2]

Note: Progress values below 0/0% and above 1/100% are unconventional, and potentially awkward, but valid. For example, most easing functions, though they will accept any input, are defined in consideration of progress defined between the [0,1] (i.e. [0%,100%]) range.

7.1.1.1. Easing Interpolation Progress: the by <easing-function> argument

The interpolation progress given by <progress-source> may be optionally modified by the <easing-function> specified after the by keyword. It applies the specified easing function to the “timeline” of progress as a whole by modifying the interpolation progress before it’s applied to the interpolation map, analogous to animation-timing-function.

If omitted, defaults to linear

7.1.2. Defining the Interpolation Map

Similar to the gradient functions, the interpolation notations define an interpolation map using a stop list, associating input positions with output values. Each interpolation stop represents, essentially, a keyframe of the interpolation map: values between interpolation stops are interpolated between these adjacent keyframes in accordance with the <segment-options> and <easing-function> arguments applying between those keyframes.

The interpolation map values are defined as follows:

<input-position>{1,2} : <output-value>
Represents an interpolation stop associating the specified input position(s) with the specified output values. As with the gradient functions, if two <input-position>s are specified, it is treated the same as two stops with the same <output-value>.
<input-position> = <percentage> | <number> | <dimension>

Note: <output-value> is not given a grammar here, as the specific functions specify what their outputs are. <input-position>, however, is linked to <progress-source>, see § 7.2.1 Type Checking.

<easing-function>
When appearing in the first argument, specifies the “default” easing function to be used between each stop. When appearing between stops, specifies the easing function to be used between the two surrounding stops, overriding any default provided by a global <easing-function> argument. (It is analogous to animation-timing-function.) If omitted, defaults to linear.

The input progress value to this easing function is the segment interpolation progress—​how far the interpolation progress is between the input positions of the nearest stops preceding and following it.

For example, in color-interpolate(20%, 0%: red, ease-in-out, 80%: green, 100%: blue), the 20% interpolation progress becomes a 25% segment interpolation progress, as 20% is 25% of the way between 0% and 80%, the surrounding input positions.
<segment-options>
When appearing in the first argument, provides any type-specific interpolation options that apply to every segment in the interpolation map. (For example, color-interpolate() allows <color-interpolation-method>.) When appearing between stops, provides any type-specific interpolation options that apply to the interpolation segment between the stops on either side of this argument, overriding any default provided by a corresponding global <segment-options> argument.

All positions before the first interpolation stop map to the first stop’s <output-value>, and all positions after the last interpolation stop map to the last stop’s <output-value>. In other words, the map fills outward from the first/last stop (just like gradients)—​it does not interpolate beyond them.

7.2. Validation and Normalization

7.2.1. Type Checking

Each <progress-source> and <input-position> has a type, which can be proportional (<number>, <percentage>, or <'animation-timeline'>) or absolute (all other types, and <'animation-timeline'>). The proportional types represent progress as a percentage; any mix of these types is valid. The absolute types represent progress in absolute dimensions, and all <progress-source> and <input-position> values that are not proportional must have a consistent type for the notation to be valid. Additionally, an interpolation notation whose <progress-source> is not proportional must have at least one absolute <input-position> (in order to define the interpolation range), or else the notation is invalid.

Note: An <'animation-timeline'> has both a proportional type (the percentage progress) as well as an absolute type (<time> or <length>).

7.2.2. Calculating the Absolute Interpolation Range

The interpolation range specifies the <dimension> values corresponding to 0% and 100% interpolation progress, and thereby defines the mapping between proportional and absolute values.

In an absolutely typed interpolation map, the first and last absolute stops in the list are assigned to 0% and 100%, respectively. (If there is only one absolutely typed interpolation stop, it is assigned to both 0% and 100%.)

A proportionally typed interpolation map does not define an interpolation range.

7.2.3. Normalizing Absolute Positions and Progress

If a <progress-source> or <input-position> is specified as a <dimension>, it is normalized to a number by linearly interpolating it between the start and end of the interpolation range. (This can produce values less than 0 or greater than 1.)

For example, given a function like:
background-color: color-interpolate(300px in hsl, 200px: red, 500px: green, 600px: blue);

The interpolation range is (200px, 600px), so the <progress-source> is converted to the number 0.25, and the three stops are converted to the numbers 0, .75, and 1.

Thus, that function is equivalent to:

background-color: color-interpolate(25% in hsl, 0%: red, 75%: green, 100%: blue);

In either case, the result will be a color 1/3 of the way between red and green using HSL interpolation, giving hsl(40deg, 100%, 50%), a light orange.

7.2.4. Interpolation Stop Fixup

Once all interpolation stops have been normalized, they are additionally fixed up so that they progress in order from the first stop to the last. If any stop has an input position that is less than the input position of the preceding stop, it is set to the input position of the previous stop.

7.3. Interpolation Resolution

The used value of a valid interpolation notation is the result of mapping its interpolation progress through the specified interpolation map.

The computed value is the used value if it is possible to calculate. Otherwise, if its interpolation progress, input positions, and interpolation options can all be resolved, then it is simplified to a two-stop interpolation notation with <number> values for the interpolation progress and input positions, and all other values computed according to their type. Otherwise, it is the interpolation notation itself, with its arguments computed individually otherwise.

7.4. Interpolated Numeric and Dimensional Values: the calc-interpolate() notation

The calc-interpolate() interpolation notation represents an interpolated numeric or dimensional value. Like calc(), it is a math function, with the following syntax:

<calc-interpolate()> = calc-interpolate(
  [
    <progress-source> && [ by <easing-function> ]?
    && <easing-function>?
  ] ,
  <input-position>{1,2} : <calc-sum> ,
  [ <easing-function>? , <input-position>{1,2} : <calc-sum> ]#? )

The <calc-sum> arguments can resolve to any <number>, <dimension>, or <percentage>, but must have a consistent type or else the function is invalid. The result’s type will be that consistent type.

The <progress-source> and <input-position> values do not use the inherited calculation context; they resolve percentages as specified in § 7.2 Validation and Normalization.

7.5. Interpolated Color Values: the color-interpolate() notation

The color-interpolate() interpolation notation represents an interpolated <color> value, with the following syntax:

<color-interpolate()> = color-interpolate(
  [
    <progress-source> && [ by <easing-function> ]?
    && <easing-function>? && <color-interpolation-method>?
  ] ,
  <input-position>{1,2} : <color>,
  [
    [ <easing-function> || <color-interpolation-method> ]?,
    <input-position>{1,2} : <color>
  ]#? )

7.6. Interpolated Transform Values: the transform-interpolate() notation

The transform-interpolate() interpolation notation represents an interpolated <transform-list>, with the following syntax:

<transform-interpolate()> = transform-interpolate(
  [
    <progress-source> && [ by <easing-function> ]?
    && <easing-function>?
  ],
  <input-position>{1,2} : <transform-list>,
  [ <easing-function>?, <input-position>{1,2} : <transform-list> ]#? )

transform-interpolate() is, itself, a <transform-function>.

7.7. Interpolated Property Values: the interpolate() notation

The interpolate() interpolation notation represents the interpolation of entire property values, which supports two alternative syntax patterns:

<interpolate()> = interpolate(
  [
    <progress-source> && [ by <easing-function> ]?
    && <easing-function>?
  ] ,
  <input-position>{1,2} : <whole-value>,
  [ <easing-function>?, <input-position>{1,2} : <whole-value> ]#? )
|
  interpolate( <progress-source> && [ by <easing-function> ]?
    && <easing-function>? of <keyframes-name> )

The first syntax alternative, like other interpolation notations, assembles an interpolation map from a list of interpolation stops. The second uses the corresponding property declarations from a set of keyframes, incorporating those values into the normal cascade for this property.

Each <whole-value> argument is computed as if it were the value of this property; and all other arguments computed according to their type.

For example, most uses of interpolate() will resolve at computed-value time:
color: interpolate(90%, 0: red, 1: blue);
/* via simple interpolation,
   computes to: */
color: rgb(10% 0 90%);

color: interpolate(90%, 0: currentcolor, 1: black);
/* can't be fully resolved at computed-value time,
   but still has a defined representation: */
color: color-mix(currentcolor 90%, black 10%);

float: interpolate(90%, 0: left, 1: right);
/* discretely animatable */
float: right;

The interpolate() notation is a <whole-value>. Additionally, if any of its <whole-value> arguments are not animatable, the notation is invalid.

For example, the following declarations are invalid, and will be ignored:
/* Invalid start value */
color: interpolate(90%, 0: #invalid, 1: #F00);

/* Function is mixed with other values */
background: url(ocean) interpolate(10%, 0: blue, 1: yellow);

/* 'animation-*' is not animatable */
animation-delay: interpolate(0%, 0: 0s, 1: 2s);

8. Miscellaneous Value Substituting Functions

8.1. Representing An Entire Property Value: the <whole-value> type

Several functions defined in this specification can only be used as the "whole value" of a property. For example, background-position: toggle(50px 50px, center); is valid, but background-position: toggle(50px, center) 50px; is not. The <whole-value> production represents these values.

All properties implicitly accept a <whole-value> as their entire value, just as they accept the CSS-wide keywords as their entire value.

When used as a component value of a function, <whole-value> also represents any CSS value normally valid as the whole value of the property in which it is used (including additional <whole-value> functions). However, some functions may restrict what a <whole-value> argument can include.

8.2. Selecting the First Supported Value: the first-valid() notation

CSS supports progressive enhancement with its forward-compatible parsing: authors can declare the same property multiple times in a style rule, using different values each time, and a CSS UA will automatically use the last one that it understands and throw out the rest. This principle, together with the @supports rule, allows authors to write stylesheets that work well in old and new UAs simultaneously.

However, using var() (or similar substitution functions that resolve after parsing) thwarts this functionality; CSS UAs must assume any such property is valid at parse-time.

The first-valid() functional notation inlines the fallback behavior intrinsic to parsing declarations. Unlike most notations, it can accept any valid or invalid syntax in its arguments, and represents the first value among its arguments that is supported (parsed as valid) by the UA as the whole value of the property it’s used in.

<first-valid()> = first-valid( <declaration-value># )

If none of the arguments represent a valid value for the property, the property is invalid at computed-value time.

first-valid() is a <whole-value>.

Should this have a different name? We didn’t quite decide on it during the resolution to add this.

Note: Despite effectively taking <whole-value>s as its argument, first-valid() is instead defined to take <declaration-value>s because, by definition, it’s intended to be used in cases where its values might be invalid for the declaration it’s in. <declaration-value> imposes no contextual validity constraints on what it matches, unlike <whole-value>.

8.3. Conditional Value Selection: the if() notation

The if() function is an arbitrary substitution function that represents conditional values. Its argument consists of an ordered semi-colon–separated list of statements, each consisting of a condition followed by a colon followed by a value. An if() function represents the value corresponding to the first condition in its argument list to be true; if no condition matches, then the if() function represents an empty token stream.

The if() function’s syntax is defined as follows:

<if()> = if( [ <if-branch> ; ]* <if-branch> ;? )
<if-branch> = <if-condition> : <declaration-value>?
<if-condition> = <boolean-expr[ <if-test> ]> | else
<if-test> =
  supports( [ <ident> : <declaration-value> ] | <supports-condition> ) |
  media( <media-feature> | <media-condition> ) |
  style( <style-query> )

The else keyword represents a condition that is always true.

The if() function’s argument grammar is:

<if-args> = if( [ <if-args-branch> ; ]* <if-args-branch> ;? )
<if-args-branch> = <declaration-value> : <declaration-value>?
To replace an if() function, given a list of arguments:
  1. For each <if-args-branch> branch in arguments:

    1. Substitute arbitrary substitution functions in the first <declaration-value> of branch, then parse the result as an <if-condition>. If parsing returns failure, continue; otherwise, let the result be condition.

    2. Evaluate condition.

      If a <style-query> in condition tests the value of a property, and guarding a substitution context «"property", referenced-property-name» would mark it as a cyclic substitution context, that query evaluates to false.

      For example, in --foo: if(style(--foo: bar): baz); the style() query is automatically false, since property replacement has already established a «"property", "--foo"» substitution context.

      If the result of condition is false, continue.

    3. Substitute arbitrary substitution functions in the second <declaration-value> of branch, and return the result.

  2. Return nothing (an empty sequence of component values).

Note: Unlike using @media/@supports/@container rules, which just ignore their contents when they’re false and let the cascade determine what values otherwise apply, declarations with if() do not roll back the cascade if the conditions are false; any fallback values must be provided inline. However, see the revert-rule CSS-wide keyword.

8.4. Toggling Between Values: the toggle() notation

The toggle() expression allows descendant elements to cycle over a list of values instead of inheriting the same value.

The following example makes <em> elements italic in general, but makes them normal if they’re inside something that’s italic:
em { font-style: toggle(italic, normal); }
The following example cycles markers for nested lists, so that a top level list has disc-shaped markers, but nested lists use circle, then square, then box, and then repeat through the list of marker shapes, starting again (for the 5th list deep) with disc.
ul { list-style-type: toggle(disc, circle, square, box); }

The syntax of the toggle() expression is:

<toggle()> = toggle( <whole-value># )

The toggle() notation is a <whole-value>. However, it is not allowed to be nested, nor may it contain attr() or calc() notations; declarations containing such constructs are invalid.

The following toggle() examples are all invalid:
background-position: 10px toggle(50px, 100px);
/* toggle() must be the sole value of the property */

list-style-type: toggle(disc, 50px);
/* ''50px'' isn't a valid value of 'list-style-type' */

To determine the computed value of toggle(), first evaluate each argument as if it were the sole value of the property in which toggle() is placed to determine the computed value that each represents, called Cn for the n-th argument to toggle(). Then, compare the property’s inherited value with each Cn. For the earliest Cn that matches the inherited value, the computed value of toggle() is Cn+1. If the match was the last argument in the list, or there was no match, the computed value of toggle() is the computed value that the first argument represents.

Note: This means that repeating values in a toggle() short-circuits the list. For example toggle(1em, 2em, 1em, 4em) will be equivalent to toggle(1em, 2em).

Note: That toggle() explicitly looks at the computed value of the parent, so it works even on non-inherited properties. This is similar to the inherit keyword, which works even on non-inherited properties.

Note: The computed value of a property is an abstract set of values, not a particular serialization [CSS21], so comparison between computed values should always be unambiguous and have the expected result. For example, a Level 2 background-position computed value is just two offsets, each represented as an absolute length or a percentage, so the declarations background-position: top center and background-position: 50% 0% produce identical computed values. If the "Computed Value" line of a property definition seems to define something ambiguous or overly strict, please provide feedback so we can fix it.

If toggle() is used on a shorthand property, it sets each of its longhands to a toggle() value with arguments corresponding to what the longhand would have received had each of the original toggle() arguments been the sole value of the shorthand.

For example, the following shorthand declaration:
margin: toggle(1px 2px, 4px, 1px 5px 4px);

is equivalent to the following longhand declarations:

margin-top:    toggle(1px, 4px, 1px);
margin-right:  toggle(2px, 4px, 5px);
margin-bottom: toggle(1px, 4px, 4px);
margin-left:   toggle(2px, 4px, 5px);

Note that, since 1px appears twice in the top margin and 4px appears twice in bottom margin, they will cycle between only two values while the left and right margins cycle through three. In other words, the declarations above will yield the same computed values as the longhand declarations below:

margin-top:    toggle(1px, 4px);
margin-right:  toggle(2px, 4px, 5px);
margin-bottom: toggle(1px, 4px);
margin-left:   toggle(2px, 4px, 5px);

which may not be what was intended.

8.5. Custom Property References: the var() notation

The var() notation substitutes the value of a custom property, see the CSS Custom Properties for Cascading Variables Module. [CSS-VARIABLES]

8.6. Inherited Value References: the inherit() notation

Like the inherit keyword, the inherit() functional notation resolves to the computed value of a property on the parent. Rather than resolving to the value of the same property, however, it resolves to a sequence of component values representing the computed value of the property specified as its first argument. Its second argument, if present, is used as a fallback in case the first argument resolves to the guaranteed-invalid value.

inherit() is an arbitrary substitution function whose syntax is defined as:

<inherit()> = inherit( <custom-property-name>, <declaration-value>? )

The inherit() function’s argument grammar is:

<inherit-args> = inherit( <declaration-value>, <declaration-value>? )

Like var(), a bare comma can be used with nothing following it, indicating that the second <declaration-value> was passed, just as an empty sequence.

Note: That is, inherit(--foo) does not pass a fallback value, but inherit(--foo,) does (the fallback is just empty).

To replace an inherit() function, given a list of arguments:
  1. Substitute arbitrary substitution functions in the first <declaration-value> of arguments, then parse it as a <custom-property-name>.

  2. If parsing returned a <custom-property-name>, and the inherited value of that custom property on the element does not contain the guaranteed-invalid value, return that inherited value.

  3. Otherwise, if a second <declaration-value>? was passed in arguments, substitute arbitrary substitution functions in that argument, and return the result.

  4. Otherwise, return the guaranteed-invalid value.

Note: Future levels of CSS may allow specifying standard CSS properties in inherit(); however because the tokenization of computed values is not fully standardized for all CSS properties, this feature is deferred from Level 5. Note that the computed value differs from the used value, and is not always the resolved value returned by getComputedStyle(); thus even if inherit(width) were allowed, it would frequently return the keyword auto, not the used <length>.

8.7. Attribute References: the attr() notation

The attr() function substitutes the value of an attribute on an element into a property, similar to how the var() function substitutes a custom property value into a function.

attr() = attr( <attr-name> <attr-type>? , <declaration-value>?)

<attr-name> = [ <ident-token>? '|' ]? <ident-token>
<attr-type> = type( <syntax> ) | raw-string | number | <attr-unit>

The attr() function’s argument grammar is:

<attr-args> = attr( <declaration-value>, <declaration-value>? )

Like var(), a bare comma can be used with nothing following it, indicating that the second <declaration-value> was passed, just as an empty sequence.

Note: That is, attr(foo) does not pass a fallback value, but attr(foo,) does (the fallback is just empty).

The <attr-unit> production matches any identifier that is an ASCII case-insensitive match for the name of a CSS dimension unit, such as px, or the <delim-token> %. It is not expanded literally here, as the set of units expands over time.

The arguments of attr() are:

<attr-name>

Gives the name of the attribute being referenced, similar to <wq-name> (from [SELECTORS-3]) but without the possibility of a wildcard prefix.

If no namespace is specified (just an identifier is given, like attr(foo)), the null namespace is implied. (This is usually what’s desired, as namespaced attributes are rare. In particular, HTML and SVG do not contain namespaced attributes.) As with attribute selectors, the case-sensitivity of <attr-name> depends on the document language.

Whitespace is not allowed between any of the components of <attr-name>.

If attr() is used in a property applied to an element, it references the attribute of the given name on that element; if applied to a pseudo-element, the attribute is looked up on the pseudo-element’s originating element.

<attr-type>

Specifies how the attribute value is parsed into a CSS value.

If given as a type() function, the value is parsed according to the <syntax> argument, and substitutes as the resulting tokens. Values that fail to parse according to the syntax trigger fallback.

If given as the number keyword, it causes the attribute’s literal value, after stripping leading and trailing whitespace, to be parsed as a <number-token>. Values that fail to parse trigger fallback.

If given as an <attr-unit> value, the value is first parsed as if number keyword was specified, then the resulting numeric value is turned into a dimension with the corresponding unit, or a percentage if % was given. Same as for number <attr-type>, values that do not correspond to the <number-token> production trigger fallback.

If given as the raw-string keyword, or omitted entirely, it causes the attribute’s literal value to be treated as the value of a CSS string, with no CSS parsing performed at all (including CSS escapes, whitespace removal, comments, etc). No value triggers fallback; only the lack of the attribute entirely does.

Note: This is different from specifying a syntax of type(*), which still triggers CSS parsing (but with no requirements placed on it beyond that it parse validly), and which substitutes the result of that parsing directly as tokens, rather than as a <string> value.

<declaration-value>

Specifies a fallback value for the attr(), which will be substituted instead of the attribute’s value if the attribute is missing or fails to parse as the specified type.

If the <attr-type> argument is omitted, the fallback defaults to the empty string if omitted; otherwise, it defaults to the guaranteed-invalid value if omitted.

If a property contains one or more attr() functions, and those functions are syntactically valid, the entire property’s grammar must be assumed to be valid at parse time. It is only syntax-checked at computed-value time, after attr() functions have been substituted.

Note that the default value need not be of the type given. For instance, if the type required of the attribute by the author is <length>, the default could still be auto, like in width: attr(size <length>, auto);.
This example shows the use of attr() to visually illustrate data in an XML file:
<stock>
  <wood length="12"/>
  <wood length="5"/>
  <metal length="19"/>
  <wood length="4"/>
</stock>

stock::before {
  display: block;
  content: "To scale, the lengths of materials in stock are:";
}
stock > * {
  display: block;
  width: attr(length em, 0px);
  height: 1em;
  border: solid thin;
  margin: 0.5em;
}
wood {
  background: orange url(wood.png);
}
metal {
  background: silver url(metal.png);
}

8.7.1. Substitution

attr() is an arbitrary substitution function, similar to var(), and so is replaced with the value it represents (if possible) at computed value time; otherwise, it’s replaced with the guaranteed-invalid value, which will make its declaration invalid at computed-value time.

To replace an attr() function, given a list of arguments:
  1. Let el be the element that the style containing the attr() function is being applied to. Let first arg be the first <declaration-value> in arguments. Let second arg be the <declaration-value>? passed after the comma, or null if there was no comma.

  2. Substitute arbitrary substitution functions in first arg, then parse it as <attr-name> <attr-type>?. If that returns failure, jump to the last step (labeled FAILURE). Otherwise, let attr name and syntax be the results of parsing (with syntax being null if <attr-type> was omitted), processed as specified in the definition of those arguments.

  3. If attr name exists as an attribute on el, let attr value be its value; otherwise jump to the last step (labeled FAILURE).

  4. If syntax is the keyword number or an <attr-unit> value, parse attr value against <attr-type>. If that succeeds, return the result; otherwise, jump to the last step (labeled FAILURE).

    Note: No parsing or modification of any kind is performed on the value.

  5. If syntax is null or the keyword raw-string, return a CSS <string> whose value is attr value.

    Note: No parsing or modification of any kind is performed on the value.

  6. Substitute arbitrary substitution functions in attr value, with «"attribute", attr name» as the substitution context, then parse with a <syntax> attr value, with syntax and el. If that succeeds, return the result; otherwise, jump to the last step (labeled FAILURE).

  7. FAILURE:

    1. If second arg is null, and syntax was omitted, return an empty CSS <string>.

    2. If second arg is null, return the guaranteed-invalid value.

    3. Substitute arbitrary substitution functions in second arg, and return the result.

8.7.2. Security

An attr() function can reference attributes that were never intended by the page to be used for styling, and might contain sensitive information (for example, a security token used by scripts on the page).

In general, this is fine. It is difficult to use attr() to extract information from a page and send it to a hostile party, in most circumstances. The exception to this is URLs. If a URL can be constructed with the value of an arbitrary attribute, purely from CSS, it can easily send any information stored in attributes to a hostile party, if 3rd-party CSS is allowed at all.

To guard against this, the values produced by an attr() are considered attr()-tainted, as are functions that contain an attr()-tainted value.

The substitution value of an arbitrary substitution function is attr()-tainted as a whole if any attr()-tainted values were involved in creating that substitution value. This extends to the equivalent token sequence when substituting values of registered custom properties.

Using an attr()-tainted value as or in a <url> makes a declaration invalid at computed-value time.

For example, all of the following are invalid at computed-value time:

However, using attr() for other purposes is fine, even if the usage is near a url:

Using attr() indirectly via a custom property causes attr()-tainting of the whole custom property value:

Note: Implementing this restriction requires tracking a dirty bit on values constructed from attr() values, since they can be fully resolved into a string via registered custom properties, so you can’t rely on just examining the value expression. Note that non-string types can even trigger this, via functions like string() that can stringify other types of values: --foo: attr(foo type(<number>)); background-image: src(string(var(--foo))) needs to be invalid as well.

8.8. Constructing <custom-ident> values: the ident() function

The ident() function represents an <ident>, and can be used to manually construct <custom-ident> values from several parts.

<ident()> = ident( <ident-arg>+ )
<ident-arg> = <string> | <integer> | <ident>

Should we allow a fallback value? [w3c/csswg-drafts Issue #11424]

The ident() function can be used as a value for any property or function argument that accepts a <custom-ident>.

In the following example, each matched element gets a unique <'view-timeline-name'> in the format of "vtl-number". The number is generated using sibling-index().
.item {
  /* vtl-1, vtl-2, vtl-3, … */
  view-timeline-name: ident("vtl-" sibling-index());
}

While in many cases attr() with the <attr-type> set to type(<custom-ident>) will do, ident() can be used to construct a <custom-ident> using values that come from other elements.

In the following example, the ident() function uses a custom property which is defined on a parent.
.card[id] {
  /* E.g. card1, card2, card3, … */
  --id: attr(id);

  view-transition-name: ident(var(--id));
  view-transition-class: card;

  h1 {
    /* E.g. card1-title, card2-title, card3-title, … */
    view-transition-name: ident(var(--id) "-title");
    view-transition-class: card-title;
  }
}

To generate a <dashed-ident>, put "--" as the first argument.

.element {
  anchor-name: ident("--" attr(id));
}

9. Generating Random Values

It is often useful to incorporate some degree of "randomness" to a design, either to make repeated elements on a page feel less static and identical, or just to add a bit of "flair" to a page without being distracting.

The random() and random-item() functions (the random functions) allow authors to incorporate randomness into their page, while keeping this randomness predictable from a design perspective, letting authors decide whether a random value should be reused in several places or be unique between instances.

The exact random-number generation method is UA-defined. It should be the case that two distinct random values have no easily-detectable correlation, but this specification intentionally does not specify what that means in terms of cryptographic strength. Authors must not rely on random functions for any purposes that depend on quality cryptography.

9.1. Generating a Random Numeric Value: the random() function

The random() function is a math function that represents a random value between a minimum and maximum value, drawn from a uniform distribution, optionally limiting the possible values to a step between those limits:

<random()> = random( <random-cache-key>? , <calc-sum>, <calc-sum>, <calc-sum>? )

<random-cache-key> = auto | <random-name> | fixed <number [0,1]>
<random-name> =  <dashed-ident> [ element | property index? ]?

See § 9.3 Evaluating Random Values and § 9.4 Sharing (Or Not) Random Values: the <random-cache-key> value for details on how the function is evaluated. Its arguments are:

<random-cache-key>

The optional <random-cache-key> controls which random functions in the document will share a random base value and which will get distinct values. If <random-cache-key> is omitted, it behaves as auto.

See below for details on the <random-cache-key> options, and see § 9.4 Sharing (Or Not) Random Values: the <random-cache-key> value for a precise description of their behavior.

<calc-sum>, <calc-sum>

The two required calculations specify the minimum and maximum value the function can resolve to. Both limits are inclusive (the result can be the min or the max).

If the maximum value is less than the minimum value, it behaves as if it’s equal to the minimum value.

For example, random(100px, 300px) will resolve to a random <length> between 100px and 300px: it might be 100px, 300px, or any value between them like 234.5px.
<calc-sum>?

The final optional argument specifies a step value: the values the function can resolve to are further restricted to the form min + (N * step), where N is a non-negative integer chosen uniformly randomly from the possible values that result in an in-range value.

For example, random(100px, 300px, 50px) can only resolve to 100px, 150px, 200px, 250px, or 300px; it will never return a value like 120px.

Note that the max value might not actually show up as a possible value; for example, in random(100px, 200px, 30px), the possible values are 100px, 130px, 160px, and 190px.

Note: Even if it’s intended that min and max are exactly some integer multiple of step apart, numeric precision issues can prevent that from being true. To avoid these issues, if the max value is very close to equalling a stepped value (above or below it), the max value is used as the final stepped value instead. See § 9.3 Evaluating Random Values for precise details.

As explained in the definition of round(), CSS has no "natural" precision for values, but the step value can be used to assign one.

For example, random(100px, 500px, 1px) restricts it to resolving only to whole px values; random(1, 10, 1) is restricted to resolving only to integers; etc.

Note: Providing a step value is not equivalent to generating a random value and then rounding it; random(100px, 200px, 50px) will generate three possible values (100px, 150px, 200px) all with a 1/3 chance, while round(random(100px, 200px), 50px) will generate the same three possible values, but 150px will occur 1/2 the time, while 100px and 200px will only occur 1/4 of the time each.

All of the calculation arguments can resolve to any value, but must have a consistent type or else the function is invalid; the result’s type will be the consistent type.

For example, random(50px, 100%, 1em) is valid (assuming percentages are valid in the context this is used, and resolve to a <length>), as all three arguments resolve to a length.

However, random(50px, 180deg) is invalid, as lengths and angles are not the same type.

A random() function can be simplified as soon as its argument calculations can be simplified to numeric values. See § 9.4 Sharing (Or Not) Random Values: the <random-cache-key> value for details on how it’s resolved.

If a random() function can’t be simplified by computed value time, then it computes to its maximally-simplified form, but with its <random-cache-key> set to its random base value.

For example, given the declaration width: random(50%, 100%), the calculations can’t be simplified at computed value time because the percentages depend on used value information (the size of the element’s containing block).

So, the computed value of the property is width: random(fixed .1234, 50%, 100%) (or some other random value instead of .1234), meaning it will eventually resolve to 56.17% (or similar for the actual random value).

At least in theory it should be fine to use random() in non-property contexts, it would just set the "element id" of the caching key to null, and, if necessary, compute an appropriate descriptor/etc-based caching key. Like, @media (max-width: random(100px, 500px)) {...} could be well-defined; the caching key is just "@media max-width 1" or something. I suspect we want to disallow it, tho?

9.1.1. Argument Ranges

In random(A, B), if A is infinite, the result is infinite.

If A is finite, but the difference between A and B is either infinite or large enough to be treated as infinite in the user agent, the result is NaN.

In random(A, B, C), the same behavior for A and B as defined above applies.

If C is infinite, the result is A.

If C is negative, zero, or positive but close enough to zero that the range for the step multiplier (the N mentioned in § 9.3 Evaluating Random Values) would be infinite in the user agent, the step must be ignored. (The function is treated as if only A and B were provided.)

Note: As usual for math functions, if any argument calculation is NaN, the result is NaN.

9.2. Picking a Random Item From a List: the random-item() function

The random-item() function resolves to a random item from among its list of items.

<random-item()> = random-item( <random-cache-key> , [ <declaration-value>? ]# )

The random-item() function’s argument grammar is:

<random-item-args> = random-item( <declaration-value>, [ <declaration-value>? ]# )

See § 9.3 Evaluating Random Values and § 9.4 Sharing (Or Not) Random Values: the <random-cache-key> value for details on how the function is evaluated.

The required <random-cache-key> is interpreted identically to random(). (See § 9.4 Sharing (Or Not) Random Values: the <random-cache-key> value for details.)

Note: The <random-cache-key> argument is required in random-item(), but optional in random(), for parsing reasons (it’s impossible to tell whether random-item(--foo, --bar, --baz) has three <declaration-value> arguments or two and a <random-name>).

The remaining arguments are arbitrary sequences of CSS values. The random-item() function is substituted with one of these sequences, chosen uniformly at random.

The random-item() function is an arbitrary substitution function, like var().

That is, if you use random-item():
To replace a random-item() function, given a list of arguments:
  1. Let value sharing be the first <declaration-value> in arguments, and options be a list of the remaining <declaration-value>? options.

  2. Substitute arbitrary substitution functions in value sharing, then parse it as <random-cache-key>. If parsing returns failure, return the guaranteed-invalid value; otherwise set value sharing to the result.

  3. Select one of the options, as specified in § 9.3 Evaluating Random Values, using value sharing as specified in § 9.4 Sharing (Or Not) Random Values: the <random-cache-key> value, and let chosen option be the result.

  4. Substitute arbitrary substitution functions in chosen option, then return the result.

9.3. Evaluating Random Values

Given a random function with a random base value R, the value of the function is:

for a random() function with min and max, but no step

Return min + R * (max - min)

for a random() function with min, max, and step
  • Let epsilon be step / 1000, or the smallest representable value greater than zero in the numeric type being used if epsilon would round to zero.

  • Let N be the largest integer such that min + N * step is less than or equal to max.

    If N produces a value that is not within epsilon of max, but N+1 would produce a value within epsilon of max, set N to N+1.

  • Let step index be a random integer less than N+1, given R.

  • Let value be min + step index * step.

  • If step index is N and value is within epsilon of max, return max.

  • Otherwise, return value.

Epsilon/max Details

epsilon was chosen to be step / 1000 as a useful "middle ground" value: small enough that it’s very unlikely to accidentally trigger when the author didn’t intend it, but large enough that it’s guaranteed to catch floating-point precision errors.

It’s size is also within the realm for authors to exploit themselves; if their max is meant to be an integer multiple of their step, but the step is not a terminating decimal, as long as they write the step with 5 or 6 digits of precision then the largest value should land within epsilon of max.

For example, while random(0px, 100px, 33.3px) will not generate a 100px value (the epsilon is .0333px, but 3 steps yields 99.9px, which is .1px from max, more than the epsilon), random(0px, 100px, 33.333px) will (the epsilon is .033333px, similar to the previous example, but 3 steps yields 99.999px, which is .001px from max, much less than the epsilon). (A sufficiently large number of steps could still cause enough divergence to defeat this, but it works for any remotely reasonable use-case.)

Using a calculation to "exactly" represent non-terminating decimals will also work, of course: random(0px, 100px, 100px / 3) is guaranteed to be able to generate a 100px value, as the step value will only be subject to floating-point precision errors far smaller than the epsilon.

for a random-item() function with N <declaration-value>? arguments:
  • Let index be a random integer less than N, given R.

  • Return the index’th argument (0-indexed).

To generate a random integer less than some integer limit given a random base value R, return round(down, R * limit, 1)

9.4. Sharing (Or Not) Random Values: the <random-cache-key> value

CSS is a declarative language, so functions don’t have a specific "time" when they’re "evaluated"; the user agent is free to "execute" functions in any order, as many times as they want, as every execution will return the same value. This is difficult to square with "random" functions, which are inherently stateful and care about when, how often, and in what order they’re executed.

To fix this, the random functions are associated with a random cache key, ensuring that any time the random function is evaluated with the same cache key, it will return the same random base value; and also that random functions with different caching keys will return different random base value from each other (unless they are, randomly, the same).

The <random-cache-key> value controls this behavior:

auto

The random function is roughly "as random as possible": every usage in a property, between different properties, and between different elements will get a different random cache key. (See below for exact details.)

If the <random-cache-key> is omitted, it behaves as auto.

<random-name>

The <random-name> specifies the random cache key directly. It always contains a <dashed-ident>, specifying the name, and can optionally contain additional dynamic information:

  • element adds an element identifier to the random cache key, so different elements will get different random values

  • property adds the property name the random function is being used on to the random cache key, so different properties will get different random values

  • property index adds the property name and the index of the random function among all the random functions used in the same property value to the random cache key, so multiple uses of a random function in the same property will get different random values.

fixed <number>

If fixed <number> is specified, the random function bypasses the random cache key entirely, and just uses the <number> as its random base value directly.

While 1 is technically allowed as a valid value (because CSS grammars can only express closed ranges), the random base value is clamped to the highest representable value less than 1, so random base values remain in the half-open range `[0, 1)`.

Note: While this value might be useful for authors to get predictable values while testing a page, the reason it exists is to fix some corner cases in inheritance that would otherwise cause elements to not share random base values when authors would expect them to. It is observable in some rare computed values, but otherwise will never show up in an element’s styles.

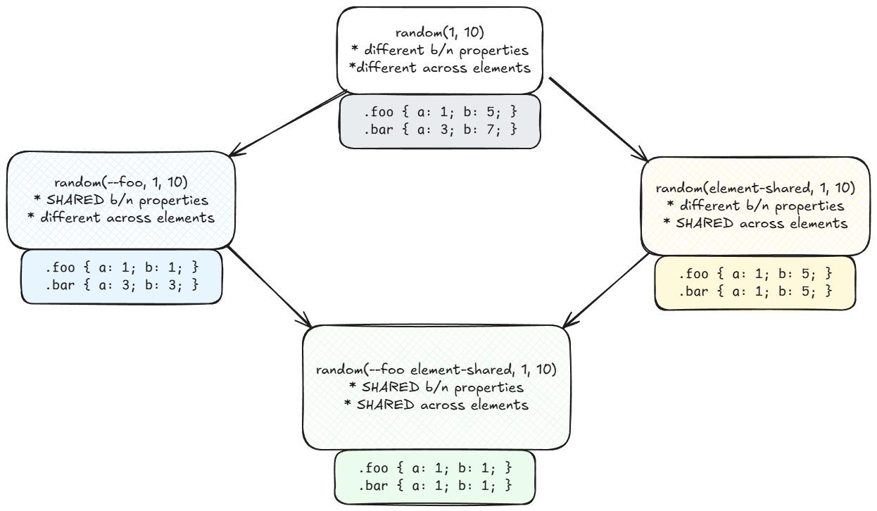
Imagine you have 100 .box elements, all styled with the following CSS:
.box {
  width: random(???, 100px, 200px);
  height: random(???, 100px, 200px);
  border: thin solid;
}

Depending on what <random-cache-key> you provide in place of the ???, you’ll get significantly different behavior for the elements:

Note that only the random cache key controls whether two random functions have the same value or not; their other arguments don’t contribute in any way.

Thus, the following two styles:

.foo {
  width: random(--foo, 100px, 200px);
  animation: --pulse linear random(--foo, 1s, 2s);
}

will actually share a random base value because their random cache keys are identical. If this random cache key is linked to a random base value of 0.25, for example, this will give the element a width of 125px and an animation-duration of 1.25s.

If you want the values to be completely uncorrelated, give them distinct names (--foo vs --bar) or mix in additional information that will uniquify their random cache keys (specifying --foo property, or omitting the <random-cache-key> argument entirely)

Details about how auto works

The auto value is identical to specifying --foo element property index, just with an unobservable name that you can’t manually match with a <dashed-ident>.

Usually, this ensures that every instance of a random function, on every element, gets a different random cache key and thus a different random base value. However, this can fail in some corner cases, causing random values to be shared when it’s unexpected. For example, in the following:

.foo {
  animation: flicker linear random(1s, 2s);
}
.foo:hover {
  animation: glow linear random(4s, 6s);
}

The two random() functions have the same random cache key on a given element (both are the first random function used in animation), so they’ll share random base values on a single element and generate related random values, even tho the author likely considers them to be "different uses".

This unexpected sharing is, unfortunately, unavoidable. CSS generally doesn’t care how you organize styles for your elements; in particular, whether you style several elements with a single style rule like .foo, .bar {...}, multiple style rules like .foo {...} .bar {...}, or by setting the style attribute on each element individually, you’ll get the same results. This needs to continue to be true even when you’re using random values, so we can’t distinguish random values by how they’re set, only how they’re used.

There’s no syntactic distinction in a stylesheet between styling "related" elements and "independent" elements, or distinguishing "independent" states, so we must treat all elements as potentially related for this purpose. If this is undesirable, you can always supply a sufficiently unique <dashed-ident> yourself, like random(--sidebar-width, ...) on one set of elements and random(--card-width, ...) on another, or random(--flicker, ...) and random(--glow, ...) on the different rules.

Providing a custom ident (--foo) allows multiple properties to share a value;
providing element-shared allows multiple elements to share a value;
providing both allow multiple properties across multiple elemnents to share.

This diagram is out of date; fix it.

More specifically, the random() and random-item() functions are defined to generate random values under the following caching semantics:

Shorthands are recorded as part of the random cache key, rather than the longhand the value gets expanded to. For example:

.same-tb-and-rl {
  margin: random(0px, 10px) random(0px, 10px);
}

Here, the "property name" and "index" in the random cache keys is "margin" and 0 for the first instance and "margin" and 1 for the second. After expansion, then, margin-top and margin-bottom will share the same random value, and margin-left and margin-right will share a different random value.

Combining shorthands with longhands will produce different caching keys:

.different-tb-same-rl {
  margin: random(0px, 10px) random(0px, 10px);
  margin-bottom: random(0px, 10px);
}

The margin-bottom value has a random cache key "property name" of "margin-bottom", which is different from the margin-top key of "margin", so the top and bottom margins will be different random values. margin-left and margin-right continue to share a third random value, as they still share the name "margin" property name and 1 index.

The evaluation semantics of custom properties can make random functions act a little unpredictably if you’re not careful.

For example, in the following:

.square-or-rect {
  --size: random(100px, 500px);
  width: var(--size);
  height: var(--size);
}

If --size isn’t a registered custom property, or is registered but with the universal grammar *, the random() function isn’t evaluated (or even recognized *as* a random() function) in --size, so the default rules for an omitted <dashed-ident> in the <random-cache-key> isn’t applied. Instead, it’s evaluated when it’s substituted into width and height, so each gets a distinct random cache key, and this ends up defining a random rectangle, rather than a square.

Similarly, element in the <random-cache-key> won’t cause the function to determine its "element identifier" until substitution actually happens, which might be after --size has inherited through multiple elements, so again multiple elements using var(--size) would end up with distinct random values rather than sharing one value defined on their ancestor.

The first issue can be resolved, if desired, by specifying a <dashed-ident> explicitly, rather than relying on the defaulting rules.

Both issues can be resolved by instead using a registered custom property with a non-universal grammar, so the random() function will be parsed and evaluated in the custom property, and then the resolved random value will be substituted into each property.

10. Tree Counting Functions: the sibling-count() and sibling-index() notations

The sibling-count() functional notation represents, as an <integer>, the total number of child elements in the parent of the element on which the notation is used.

The sibling-index() functional notation represents, as an <integer>, the index of the element on which the notation is used among its inclusive siblings. Like :nth-child(), sibling-index() is 1-indexed.

Note: The counter() function can provide similar abilities as sibling-index(), but returns a <string> rather than an <integer>.

When used on an element-backed pseudo-element which is also a real element, the tree counting functions resolve for that real element. For other pseudo-elements they resolve as if they were resolved against the originating element. It follows that for nested pseudo-elements the resolution will recursively walk the originating elements until a real element is found.

A tree counting function is a tree-scoped reference where it references an implicit tree-scoped name for the element it resolves against. This is done to not leak tree information to an outer tree. A tree counting function that is scoped to an outer tree relative to the element it resolves against, will alway resolve to 0.

Examples of how sibling-index() resolves for pseudo-elements, and when the rule and the element come from different trees:
#target::before {
  /* Based on the sibling-index() of #target */
  width: calc(sibling-index() * 10px);
}
#target::before::marker {
  /* Based on the sibling-index() of #target */
  width: calc(sibling-index() * 10px);
}
::slotted(*)::before {
  /* Based on the sibling-index() of the slotted element - outer tree */
  width: calc(sibling-index() * 10px);
}
::part(my-part) {
  /* 0px - inner tree */
  width: calc(sibling-index() * 10px);
}
:host {
  /* Based on the hosts sibling-index() - outer tree */
  width: calc(sibling-index() * 10px);
}

Note: These functions, to match selectors like :nth-child(), operate on the DOM tree, rather than the flat tree like most CSS values do. They may, in the future, have variants that support counting flat tree siblings.

Note: These functions may, in the future, be extended to accept an of <complex-real-selector-list> argument, similar to :nth-child(), to filter on a subset of the children.

11. Calculating With Intrinsic Sizes: the calc-size() function

When transitioning between two definite sizes, or slightly adjusting an existing definite size, calc() works great: halfway between 100% and 20px is calc(50% + 10px), 20% with a margin of 15px on either side is calc(20% + 15px * 2), etc.

But these operations are no longer possible if the size you want to adjust or transition to/from is an intrinsic size, for both practical and backward-compatibility reasons. The calc-size() function allows math to be performed on intrinsic sizes in a safe, well-defined way.

<calc-size()> = calc-size( <calc-size-basis>, <calc-sum> )

<calc-size-basis> = [ <size-keyword> | <calc-size()> | any | <calc-sum> ]

The <size-keyword> production matches any sizing keywords allowed in the context. For example, in width, it matches auto, min-content, stretch, etc.

Why can calc-size() be nested?

Allowing calc-size() as the basis argument means that authors can use a variable as the basis (like calc-size(var(--foo), size + 20px)) and it will always work as long as the variable was originally valid for the property.

Doing the same with just calc() doesn’t work - for example, if you have --foo: calc-size(min-content, size + 20px), or even just --foo: min-content, then calc( (var(--foo)) + 20px ) fails.

The nesting is simplified away during interpolation, and at used-value time, so the basis always ends up as a simple value by the time interpolation and other effects occur; see § 11.1 Simplifying calc-size().

The first argument given is the calc-size basis, and the second is the calc-size calculation. For either argument, if a <calc-sum> is given, its type must match <length-percentage>, and it must resolve to a <length>.

Within the calc-size calculation, if the calc-size basis is not any, the keyword size is allowed. This keyword is a <length>, and resolves at used value time.

calc-size() represents an intrinsic size. It is specifically not a <length>; any place that wants to accept a calc-size() must explicitly include it in its grammar.

Why not just allow intrinsic keywords in calc()?

In theory, rather than introducing calc-size(), we could have defined calc(auto * .5) to be valid, allowing interpolation to work as normal.

This has the minor issue that mixing keywords still wouldn’t be allowed, but it wouldn’t be as obvious (that is, calc((min-content + max-content)/2) looks reasonable, but would be disallowed).

The larger issue, tho, is that this wouldn’t allow us to smoothly transition percentages. calc(50%) is only half the size of calc(100%) when percentages are definite in the context; if they’re not, the two values will usually be the same size (depending on the context, either 0px or auto-sized).

Using a new function that explicitly separates the size you’re calculating with from the calculation itself lets us get smooth interpolation in all cases.

An additional consideration is that there are many effects, some small and some large, that depend on whether an element is intrinsically sized or definite. Using calc() would mean that the answer to the question "is the element intrinsically-sized" can have one answer in the middle of a transition ("yes", for calc(min-content * .2 + 20px * .8))), but a different answer at the end of the transition ("no", for calc(20px)), causing the layout to jump at the end of an otherwise-smooth transition.

(This is similar to the stacking-layer changes that can occur when animating from opacity:1 to opacity: 0; any non-1 value forces a stacking context. With opacity you can get around this by animating to .999, which is visually indistinguishable from 1 but forces a stacking context. It’s not as reasonable to ask people to animate to calc(auto * .0001) to ensure it retains its intrinsic-ness.)

Again, using a new function that identifies itself as being inherently an intrinsic size, like calc-size(auto, 20px), means we can maintain stable layout behaviors the entire time, even when the actual size is a definite length.

11.1. Simplifying calc-size()

Similar to math functions, at both specified value and computed value times the calc-size calculation (and the calc-size basis, if it’s a <calc-sum>) are simplified to the extent possible, as defined in CSS Values 4 § 10.10.1 Simplification.

To canonicalize for interpolation a calc-size() function:
If the calc-size basis is a calc-size() function itself

The calc-size basis of the outer function is replaced with that of the inner function, and the inner function’s calc-size calculation is substituted into the outer function’s calc-size calculation.

Otherwise, if the calc-size basis is a <calc-sum> whose type matches <length> (no percentage present)

Replace the basis with any, and the original basis is substituted into the calc-size calculation.

Otherwise, if the calc-size basis is any other <calc-sum> (contains a percentage)

Replace the basis with 100% and the original basis is de-percentified, then substituted into the calc-size calculation.

(The above is performed recursively, if necessary.)

If any substitute into a calc-size calculation returns failure, the entire operation immediately returns failure.

Note: After canonicalization, a calc-size() function will only have a calc-size basis that’s a keyword, or the value 100%.

Why are percentages simplified in this way?

This percentage simplification ensures that transitions work linearly.

For example, say that 100% is 100px, for simplicity.

If you transitioned from `calc-size(100px, size * 2)` (resolves to 200px) to `calc-size(50%, size - 20px)` (resolves to 30px) by interpolating both the arguments, then at the halfway point you’d have `calc-size(75px, size * 2 * .5 + (size - 20px) * .5)` (resolves to 102.5px), which is *not* halfway between 30 and 200 (that would be 115px). Interpolating one argument, then substituting it into another calculation and interpolating that one too, generally gives quadratic interpolation behavior.

Instead, we substitute the basis arg into the calculation arg, so you get `calc-size(percentage, 100px * 2)` and `calc-size(percentage, (size * .5) - 20px)`, and when interpolated, at the halfway point you get `calc-size(percentage, 100px * 2 * .5 + ((size * .5) - 20px) * .5)`, which does indeed resolve to 115px, as expected. Other points in the transition are similarly linear.

To de-percentify a calc-size calculation calc:
  1. Replace every instance of a <percentage-token> in calc with (size * N), where N is the percentage’s value divided by 100. Return calc.

Note: For example, 50% + 20px becomes (size * .5) + 20px.

To substitute into a calc-size calculation calc a value insertion value:
  1. If calc doesn’t have the size keyword in it, do nothing.

  2. Otherwise, replace every instance of the size keyword in calc with insertion value, wrapped in parentheses.

  3. If this substitution would produce a value larger than an UA-defined limit, return failure.

    Note: This is intentionally identical to the protection against substitution attacks defined for variable substitution; see CSS Variables 1 § 3.3 Safely Handling Overly-Long Variables. However, the use-cases for very long calc-size() values are much less than for long custom properties, so UAs might wish to impose a smaller size limit.

11.2. Resolving calc-size()

A calc-size() is treated, in all respects, as if it were its calc-size basis (with any acting as an unspecified definite size).

When actually performing layout calculations, however, the size represented by its calc-size basis is modified to be the value of its calc-size calculation, with the size keyword evaluating to the calc-size basis’s original size.

(If the calc-size basis is any, the calc-size() is a definite length, equal to its calc-size calculation.)

For example, an element with height: calc-size(auto, round(up, size, 20px)) will be treated identically to an element with height: auto, but with its size rounded up to the nearest multiple of 20px.

When evaluating the calc-size calculation, if percentages are not definite in the given context, they resolve to 0px. Otherwise, they resolve as normal.

(A percentage in the calc-size basis is treated differently; simplification moves the percentage into the calc-size calculation and replaces it with size references. The calc-size basis then becomes 100%, behaving as whatever 100% would normally do in that context, including possibly making a property behave as auto, etc.)

Percentages in the basis work as normal so you can always smoothly transition to any size, regardless of its value or behavior. For example, without calc-size(), transitioning from 100% to 0px only works smoothly if the percentage is definite; if it’s not, then during the entire transition the property might behave as auto and not actually change size at all.

Percentages in the calculation, on the other hand, are resolved to 0 when indefinite to avoid making the calc-size() potentially act in two different ways; there are some cases where a min-content size will cause different layout effects than a 100% size, and so a calc-size() has to masquerade as one or the other.

11.3. Interpolating calc-size()

Two calc-size() functions can be interpolated if (after being canonicalized for interpolation):

Either function returned failure from being canonicalized for interpolation

The values cannot be interpolated.

Both calc-size basises are identical

The result’s calc-size basis is the that basis value.

Either calc-size basis is any

The result’s calc-size basis is the non-any basis.

The result’s calc-size calculation is the interpolation of the two input calc-size calculations.

Note: These interpolation restrictions ensure that a calc-size() doesn’t try to act in two different ways at once; there are some cases where a min-content and max-content would produce different layout behaviors, for example, so the calc-size() has to masquerade as one or the other. This, unfortunately, means you can’t transition between keywords, like going from auto to min-content.

Some calc-size() values can also be interpolated with a <length-percentage> or an <intrinsic-size-keyword>. To determine whether the values can interpolate and what the interpolation behavior is, treat the non-calc-size() value as calc-size(any, value ) if the value is a <calc-sum> or as calc-size( value , size) otherwise, and apply the rules above.

For example, calc-size() allows interpolation to/from height: auto:
details {
  transition: height 1s;
}
details::details-content {
  display: block;
}
details[open]::details-content {
  height: auto;
}
details:not([open])::details-content {
  height: calc-size(any, 0px);
}

This will implicitly interpolate between calc-size(auto, size) and calc-size(any, 0px). Half a second after opening the details, the ::details-content wrapper’s height will be calc-size(auto, size * .5), half its open size; thruout the transition it’ll smoothly animate its height.

Note: calc-size() is designed such that transitioning to/from calc-size(any, definite length) will always work smoothly, regardless of how the other side of the transition is specified.

Note: This "upgrade a plain value into a calc-size()" behavior puts <length-percentage> values into the calc-size calculation. This allows values with percentages to interpolate with intrinsic size keywords, but does mean that when a percentage isn’t definite, it’ll resolve to zero. If you want to resolve to the actual size the percentage would make the element, explicitly write a calc-size() with the value in its calc-size basis, like calc-size(50%, size).

11.4. Interpolating sizing keywords: the interpolate-size property

Note: If we had a time machine, this property wouldn’t need to exist. It exists because many existing style sheets assume that intrinsic sizing keywords (such as auto, min-content, etc.) cannot animate. Therefore this property exists to allow style sheets to choose to get the expected behavior. Specifying interpolate-size: allow-keywords on the root element chooses the new behavior for the entire page. We suggest doing this whenever compatibility isn’t an issue.

Name: interpolate-size
Value: numeric-only | allow-keywords
Initial: numeric-only
Applies to: all elements
Inherited: yes
Percentages: n/a
Computed value: as specified
Canonical order: per grammar
Animation type: not animatable
numeric-only
An <intrinsic-size-keyword> cannot be interpolated.
allow-keywords
Two values can also be interpolated if one of them is an <intrinsic-size-keyword> and the other is a <length-percentage>. This is done by treating the <intrinsic-size-keyword> keyword as though it is calc-size(keyword, size) and applying the rules in § 11.3 Interpolating calc-size(). In other cases, an <intrinsic-size-keyword> still cannot be interpolated.

The value of interpolate-size that matters is the computed value on the element at the time the animation might start. For CSS transitions, this means the value in the after-change style. An animation is not stopped or started later because interpolate-size changes.

Appendix A: Arbitrary Substitution Functions

An arbitrary substitution function is a functional notation that will, when resolved, substitute itself with other values that are unknowable at parse time.

Substitution

Each arbitrary substitution function must define how to replace an arbitrary substitution function for itself, given a list of arguments and a stack of substitution contexts, and likely involving further substitution. It must return a sequence of component values (fully resolved, so no further arbitrary substitution functions exist in the sequence), which it will be replaced by.

A function’s replacement algorithm is called with the results of early substitution and parsing with the function’s argument grammar, but nothing more. The algorithm will have to further substitute each argument it deals with, before parsing it as the appropriate part of its normal grammar, and then performing whatever logic it needs.

It might leave some arguments completely unsubstituted (for example, the fallback argument of an attr() function, if the attribute value exists and correctly parses), or only parse some arguments based on the results of evaluating other arguments (for example, later <if-condition> values in an if() function are only evaluated if earlier ones evaluated as false, and only the result in the "successful" <if-branch> is evaluated).

To substitute arbitrary substitution functions in a sequence of component values values, given an optional substitution context context:
  1. Guard context for the remainder of this algorithm. If context is marked as a cyclic substitution context, return the guaranteed-invalid value.

  2. For each arbitrary substitution function func in values (ordered via a depth-first pre-order traversal) that is not nested in the contents of another arbitrary substitution function:

    1. Substitute early-invoked functions in func’s contents, and let early result be the result.

    2. If early result contains the guaranteed-invalid value, replace func in values with the guaranteed-invalid value and continue.

    3. Parse early result according to func’s argument grammar. If this returns failure, replace func in values with the guaranteed-invalid value and continue; otherwise, let arguments be the result.

    4. Replace an arbitrary substitution function for func, given arguments, as defined by that function. Let result be the returned list of component values.

    5. If result contains the guaranteed-invalid value, replace func in values with the guaranteed-invalid value. Otherwise, replace func in values with result.

  3. If context is marked as a cyclic substitution context, return the guaranteed-invalid value. Nested arbitrary substitution functions may have marked context as cyclic in step 2.

  4. Return values.

A substitution context is a list consisting of: the dependency type, as a string; one or more additional values, specific to the dependency type. (Usually, just one additional string.)

As arbitrary substitution functions are resolved they accumulate substitution contexts which affect how nested arbitrary substitution functions resolve.

For example, while resolving a var(--foo) function, the value of the --foo property is fetched and substituted, with a substitution context of «"property", "--foo"», preventing any nested arbitrary substitution functions from cyclicly depending on --foo as well.

While resolving an attr(foo) function, the value of the foo attribute on the element is fetched and substituted, with a substitution context of «"attribute", "foo"», preventing any nested functions from cyclicly depending on the foo attribute as well.

The types of substitution contexts are currently:

As substitution is recursively invoked by nested arbitrary substitution functions being replaced, guards "stack up" the substitution contexts passed to each invocation.

When a substitution context is guarded, it means that, for the duration of the guard, an attempt to guard a matching substitution context again will mark all substitution contexts involved in the cycle as cyclic substitution contexts.

For example, given the following style:
.foo {
  --one: var(--two);
  --two: var(--one);
}

Property replacement for --one invokes substitution with a substitution context of «"property", "--one"». Substitution sees the var(--two) function and invokes replace a var() function, which fetches the values of --two and substitutes again, this time with a substitution context of «"property", "--two"». That substitution sees the var(--one) function and invokes replace a var() function, which fetches the value of --one and substitutes again, with a substitution context of «"property", "--one"».

This, finally, is a cyclic substitution context, since it matches the substitution context from the first substitution, causing the substitution to just produce the guaranteed-invalid value. This percolates back up the nested invocations, eventually resulting in --one becoming invalid at computed-value time. The same happens, in opposite order, when performing property replacement on --two.

When a cycle is detected, all participants in the cycle become invalid. For example, all of the following declarations become invalid at computed-value time.
.foo {
  --one: var(--two);
  --two: var(--three, baz);
  --three: var(--one);
}

The presence of a fallback in var(--three, baz) does not affect the outcome.

Argument Grammars and Spread Syntax

Each arbitrary substitution function, in addition to its standard grammar, must define an argument grammar: a much less specific and less restrictive version of its normal grammar, which serves solely to separate the function’s contents into distinct arguments.

Note: Typically, an argument grammar will only consist of some punctuation (usually commas) and the <declaration-value> production. See the if() function for an example.

Each function, in its replacement algorithm, will apply substitution to its arguments and then parse them according to the appropriate parts of its standard grammar. As it is in control of this process, however, some arguments can be left unresolved and unparsed.

For example, the if() function’s argument grammar merely divides its value into alternating "test" and "result" arguments, separated by `:` and `;`. It then evaluates tests one by one, and only evaluates a single argument matching the first successful test.

This allows if() to achieve behavior similar to `if` constructs in other programming languages, where later "branches" aren’t evaluated at all (beyond a basic parse) and thus can’t cause errors in cases that would be caught by earlier branches.

This means the following is a valid declaration when the viewport is 600px or wider, resulting in the value blue. Only when the viewport is narrower than 600px does the if() trigger cyclic behavior and cause --color to be invalid at computed-value time.

.foo {
  --color: if(media(width >= 600px): blue; else: var(--color));
}

This also means that, ordinarily, parsing according to a function’s argument grammar does not see the results of any nested arbitrary substitution functions; the contents are divided into arguments based only on the values literally present inside the function.

For example, in random-item(auto, var(--foo), var(--bar)), the random-item() function selects between two random values, either the result of var(--foo) or var(--bar). This is true even if one of them contains commas, like:
.random-fonts {
  --foo: Courier, monospace;
  --bar: Arial, serif;
  font-family: random-item(auto, var(--foo), var(--bar));
  /* equivalent to: */
  font-family: random-item(auto, {Courier, monospace}, {Arial, serif});

  /* and thus, randomly, equivalent to either */
  font-family: Courier, monospace;
  /* or */
  font-family: Arial, serif;
}

This behavior ensures that authors don’t have to defensively wrap any arguments containing arbitrary substitution functions in {} characters; what you see is what you get.

Note: This is different from the behavior of arbitrary substitution functions substituted into "normal" functions or properties. For example, --colors: red, blue, green; background: linear-gradient(var(--colors)); works in the expected fashion, producing a gradient with three color stops, because normal functions don’t do this separate argument grammar parse.

This behavior can be worked around by immediately preceding an arbitrary substitution function with the spread syntax ..., indicating that it must be resolved "early", before division into arguments.

For example, the following will not work:
.invalid-if {
  --if-clause: media(width >= 600px): blue;
  color: if(var(--if-clause); else: green;);
}

The if() function entirely fails to parse according to its argument grammar: there’s no `:` character separating the test from the value in the first branch.

To get the desired behavior of "spreading" the variable into the function’s arguments, use ...':

.valid-if {
  --if-clause: media(width >= 600px): blue;
  color: if(...var(--if-clause); else: green;);
}

The spread syntax is three distinct <delim-token>s with the value `"."`, all of which must not contain any whitespace between them, or between the group and the subsequent arbitrary substitution function.

That is, ...var(--foo) is a valid use of the spread syntax, but ... var(--foo) is not, nor is . . .var(--foo).

The latter usages will result in the arbitrary substitution function being evaluated at the normal time, after the argument grammar has been applied, and the period characters being part of the function’s value.

Note: The spread syntax is only used within an arbitrary substitution function’s value, as it’s only referenced by the substitution algorithm when parsing an arbitrary substitution function. Using it outside of that, such as in width: ...var(--sidebar-width);, is not recognized as an early invocation; instead, the periods are just part of the property’s value, unrelated to the var() function, and would in this case make the width property invalid. (This is similar to JavaScript, where this syntax was borrowed from, where `[1, ...arr, 5]` is valid, but `var x = ...arr;` is not.)

To substitute early-invoked functions in a sequence of component values values:
  1. For each arbitrary substitution function func in values (ordered via a depth-first pre-order traversal) using the spread syntax that is not nested in the contents of another arbitrary substitution function:

    1. Substitute early-invoked functions in func’s contents, and let early result be the result.

    2. If early result contains the guaranteed-invalid value, replace func in values with the guaranteed-invalid value and continue.

    3. Parse early result acccording to func’s argument grammar. If this returns failure, replace func in values with the guaranteed-invalid value and continue; otherwise, let arguments be the result.

    4. Replace an arbitrary substitution function for func, given arguments, as defined by that function. Let result be the returned list of component values.

    5. If result contains the guaranteed-invalid value, replace func in values with the guaranteed-invalid value. Otherwise, replace func in values with result.

  2. Return values.

Resolving in Properties

Unless otherwise specified, arbitrary substitution functions can be used in place of any part of any property’s value (including within other functional notations); and are not valid in any other context.

Should any of these functions be valid in contexts outside of properties?

Tests
For example, the following code incorrectly attempts to use a variable as a property name:
.foo {
  --side: margin-top;
  var(--side): 20px;
}

This is not equivalent to setting margin-top: 20px;. Instead, the second declaration is simply thrown away as a syntax error for having an invalid property name.

If a property value contains one or more arbitrary substitution functions, and all of those functions are themselves syntactically valid according to their argument grammars, the entire value’s grammar must be assumed to be valid at parse time.

Tests

Arbitrary substitution functions are substituted during style computation, before any other value transformations or introspection can occur. If a property, after property replacement, does not match its declared grammar, the declaration is invalid at computed-value time.

Note: Since arbitrary substitution functions resolve at computed value time, if the resulting value after substitution is invalid, the property falls back (essentially) to unset behavior, rather than falling back to an earlier value in the cascade the way declarations invalid at parse time do. See Invalid Substitution.

Tests

If a property value, after property replacement, contains only a single CSS-wide keyword (and possibly whitespace/comments), its value is determined as if that keyword were its specified value all along.

Tests
For example, the following usage is fine from a syntax standpoint, but results in nonsense when the variable is substituted in:
:root { --looks-valid: 20px; }
p { background-color: var(--looks-valid); }

Since 20px is an invalid value for background-color, the property becomes invalid at computed-value time, and instead resolves to transparent (the initial value for background-color).

If the property was one that’s inherited by default, such as color, it would compute to the inherited value rather than the initial value.

While a var() function can’t get a CSS-wide keyword from the custom property itself—​if you tried to specify that, like --foo: initial;, it would just trigger explicit defaulting for the custom property—​it can have a CSS-wide keyword in its fallback:
p { color: var(--does-not-exist, initial); }

In the above code, if the --does-not-exist property didn’t exist or is invalid at computed-value time, the var() will instead substitute in the initial keyword, making the property behave as if it was originally color: initial. This will make it take on the document’s initial color value, rather than defaulting to inheritance, as it would if there were no fallback.

To replace substitution functions in a property prop:
  1. Substitute arbitrary substitution functions in prop’s value, given «"property", prop’s name» as the substitution context. Let result be the returned component value sequence.

  2. If result contains the guaranteed-invalid value, prop is invalid at computed-value time; return.

  3. Parse result according to prop’s grammar. If this returns failure, prop is invalid at computed-value time; return.

  4. Otherwise, replace prop’s value with the parsed result.

Tests

CSSOM


Note that substitution takes place at the level of CSS tokens [css-syntax-3], not at a textual level; you can’t build up a single token where part of it is provided by a variable:
.foo {
  --gap: 20;
  margin-top: var(--gap)px;
}

This is not equivalent to setting margin-top: 20px; (a length). Instead, it’s equivalent to margin-top: 20 px; (a number followed by an ident), which is simply an invalid value for the margin-top property. Note, though, that calc() can be used to validly achieve the same thing, like so:

.foo {
  --gap: 20;
  margin-top: calc(var(--gap) * 1px);
}

This also implies that the post-substitution value might not be directly serializable as-is. Here’s a similar example to the preceding:

.foo {
  --gap: 20;
  --not-px-length: var(--gap)px;
}

The serialization of the computed (post-substitution) value of --not-px-length is not 20px, because that would parse back as the single combined dimension; instead, it will serialize with a comment between the two tokens, like px, to enforce that they are separate tokens even when re-parsing.

Tests

Invalid Substitution

When property replacement results in a property’s value containing the guaranteed-invalid value, this makes the declaration invalid at computed-value time. When this happens, the computed value is one of the following depending on the property’s type:

The property is a non-registered custom property
The property is a registered custom property with universal syntax

The computed value is the guaranteed-invalid value.

Otherwise

Either the property’s inherited value or its initial value depending on whether the property is inherited or not, respectively, as if the property’s value had been specified as the unset keyword.

Tests
For example, in the following code:
:root { --not-a-color: 20px; }
p { background-color: red; }
p { background-color: var(--not-a-color); }

the <p> elements will have transparent backgrounds (the initial value for background-color), rather than red backgrounds. The same would happen if the custom property itself was unset, or contained an invalid var() function.

Note the difference between this and what happens if the author had just written background-color: 20px directly in their stylesheet - that would be a normal syntax error, which would cause the rule to be discarded, so the background-color: red rule would be used instead.

Note: The invalid at computed-value time concept exists because arbitrary substitution functions can’t "fail early" like other syntax errors can, so by the time the user agent realizes a property value is invalid, it’s already thrown away the other cascaded values.

Substitution in Shorthand Properties

Arbitrary substitution functions produce some complications when parsing shorthand properties into their component longhands, and when serializing shorthand properties from their component longhands.

If a shorthand property contains an arbitrary substitution function in its value, the longhand properties it’s associated with must instead be filled in with a special, unobservable-to-authors pending-substitution value that indicates the shorthand contains an arbitrary substitution function, and thus the longhand’s value can’t be determined until after substituted.

This value must then be cascaded as normal, and at computed-value time, after substitution, the shorthand must be parsed and the longhands must be given their appropriate values at that point.

Tests

Note: When a shorthand is written without an arbitrary substitution function, it is parsed and separated out into its component longhand properties at parse time; the longhands then participate in the cascade, with the shorthand property more or less discarded. When the shorthand contains a var(), however, this can’t be done, as the var() could be substituted with anything.

Pending-substitution values must be serialized as the empty string, if an API allows them to be observed.

Tests

Shorthand properties are serialized by gathering the values of their component longhand properties, and synthesizing a value that will parse into the same set of values.

If all of the component longhand properties for a given shorthand are pending-substitution values from the same original shorthand value, the shorthand property must serialize to that original (arbitrary substitution function-containing) value.

Otherwise, if any of the component longhand properties for a given shorthand are pending-substitution values, or contain arbitrary substitution functions of their own that have not yet been substituted, the shorthand property must serialize to the empty string.

Safely Handling Overly-Long Substitution

Naively implemented, some arbitrary substitution functions (such as var()) can be used in a variation of the "billion laughs attack":

.foo {
  --prop1: lol;
  --prop2: var(--prop1) var(--prop1);
  --prop3: var(--prop2) var(--prop2);
  --prop4: var(--prop3) var(--prop3);
  /* etc */
}

In this short example, --prop4’s computed value is lol lol lol lol lol lol lol lol, containing 8 copies of the original lol. Every additional level added to this doubles the number of identifiers; extending it to a mere 30 levels, the work of a few minutes by hand, would make --prop30 contain nearly a billion instances of the identifier.

To avoid this sort of attack, UAs must impose a UA-defined limit on the allowed length of the token stream that an arbitrary substitution function expands into. If an arbitrary substitution function would expand into a longer token stream than this limit, it instead is replaced with the guaranteed-invalid value.

Tests

This specification does not define what size limit should be imposed. However, since there are valid use-cases for custom properties that contain a kilobyte or more of text, it’s recommended that the limit be set relatively high.

Note: The general principle that UAs are allowed to violate standards due to resource constraints is still generally true here; a UA might, separately, have limits on how long of a custom property they can support, or how large of an identifier they can support. This section calls out this attack specifically because of its long history, and the fact that it can be done without any of the pieces seeming to be too large on first inspection.

Appendix B: Boolean Logic

In order to accommodate future extensions of CSS, <boolean-expr[]> productions generally interpret their <general-enclosed> grammar branch as unknown, and their boolean logic is resolved using 3-value Kleene logic. In some cases (such as @supports), <general-enclosed> is instead defined as false; in which case the logic devolves to standard boolean algebra.

3-value boolean logic is applied recursively to a boolean condition test as follows:

If a “top-level” <boolean-expr[]> is unknown, and the containing context doesn’t otherwise define how to handle unknown conditions, it evaluates to false.

Note: That is, unknown doesn’t “escape” a 3-value boolean expression unless explicitly handled, similar to how NaN doesn’t “escape” a top-level calculation).

Acknowledgments

Firstly, the editors would like to thank all of the contributors to the previous level of this module.

Secondly, we would like to acknowledge Guillaume Lebas, L. David Baron, Mike Bremford, Sebastian Zartner, and especially Scott Kellum for their ideas, comments, and suggestions for Level 5;

Changes

Recent Changes

Changes since the 11 November 2024 Working Draft:

See also earlier changes.

Additions Since Level 4

Additions since CSS Values and Units Level 4:

Security Considerations

This specification allows CSS <url> values to have various aspects of their request modified. Although this is new to CSS, every ability is already present in img or link, as well as via JavaScript.

The attr() function allows HTML attribute values to be used in CSS values, potentially exposing sensitive information that was previously not accessible via CSS. See § 8.7.2 Security.

Privacy Considerations

This specification defines units that expose the user’s screen size and default font size, but both are trivially observable from JS, so they do not constitute a new privacy risk. Similarly the media-progress() notation exposes information about the user’s environment and preferences that are already observiable via media queries.

The attr() function allows HTML attribute values to be used in CSS values, potentially exposing sensitive information that was previously not accessible via CSS. See § 8.7.2 Security.

Conformance

Document conventions

Conformance requirements are expressed with a combination of descriptive assertions and RFC 2119 terminology. The key words “MUST”, “MUST NOT”, “REQUIRED”, “SHALL”, “SHALL NOT”, “SHOULD”, “SHOULD NOT”, “RECOMMENDED”, “MAY”, and “OPTIONAL” in the normative parts of this document are to be interpreted as described in RFC 2119. However, for readability, these words do not appear in all uppercase letters in this specification.

All of the text of this specification is normative except sections explicitly marked as non-normative, examples, and notes. [RFC2119]

Examples in this specification are introduced with the words “for example” or are set apart from the normative text with class="example", like this:

This is an example of an informative example.

Informative notes begin with the word “Note” and are set apart from the normative text with class="note", like this:

Note, this is an informative note.

Advisements are normative sections styled to evoke special attention and are set apart from other normative text with <strong class="advisement">, like this: UAs MUST provide an accessible alternative.

Tests

Tests relating to the content of this specification may be documented in “Tests” blocks like this one. Any such block is non-normative.


Conformance classes

Conformance to this specification is defined for three conformance classes:

style sheet
A CSS style sheet.
renderer
A UA that interprets the semantics of a style sheet and renders documents that use them.
authoring tool
A UA that writes a style sheet.

A style sheet is conformant to this specification if all of its statements that use syntax defined in this module are valid according to the generic CSS grammar and the individual grammars of each feature defined in this module.

A renderer is conformant to this specification if, in addition to interpreting the style sheet as defined by the appropriate specifications, it supports all the features defined by this specification by parsing them correctly and rendering the document accordingly. However, the inability of a UA to correctly render a document due to limitations of the device does not make the UA non-conformant. (For example, a UA is not required to render color on a monochrome monitor.)

An authoring tool is conformant to this specification if it writes style sheets that are syntactically correct according to the generic CSS grammar and the individual grammars of each feature in this module, and meet all other conformance requirements of style sheets as described in this module.

Partial implementations

So that authors can exploit the forward-compatible parsing rules to assign fallback values, CSS renderers must treat as invalid (and ignore as appropriate) any at-rules, properties, property values, keywords, and other syntactic constructs for which they have no usable level of support. In particular, user agents must not selectively ignore unsupported component values and honor supported values in a single multi-value property declaration: if any value is considered invalid (as unsupported values must be), CSS requires that the entire declaration be ignored.

Implementations of Unstable and Proprietary Features

To avoid clashes with future stable CSS features, the CSSWG recommends following best practices for the implementation of unstable features and proprietary extensions to CSS.

Non-experimental implementations

Once a specification reaches the Candidate Recommendation stage, non-experimental implementations are possible, and implementors should release an unprefixed implementation of any CR-level feature they can demonstrate to be correctly implemented according to spec.

To establish and maintain the interoperability of CSS across implementations, the CSS Working Group requests that non-experimental CSS renderers submit an implementation report (and, if necessary, the testcases used for that implementation report) to the W3C before releasing an unprefixed implementation of any CSS features. Testcases submitted to W3C are subject to review and correction by the CSS Working Group.

Further information on submitting testcases and implementation reports can be found from on the CSS Working Group’s website at http://www.w3.org/Style/CSS/Test/. Questions should be directed to the public-css-testsuite@w3.org mailing list.

Index

Terms defined by this specification

Terms defined by reference

References

Normative References

[CSS-ALIGN-3]
Elika Etemad; Tab Atkins Jr.. CSS Box Alignment Module Level 3. URL: https://drafts.csswg.org/css-align/
[CSS-ANIMATIONS-1]
David Baron; et al. CSS Animations Level 1. URL: https://drafts.csswg.org/css-animations/
[CSS-ANIMATIONS-2]
David Baron; Brian Birtles. CSS Animations Level 2. URL: https://drafts.csswg.org/css-animations-2/
[CSS-BACKGROUNDS-3]
Elika Etemad; Brad Kemper. CSS Backgrounds and Borders Module Level 3. URL: https://drafts.csswg.org/css-backgrounds/
[CSS-CASCADE-5]
Elika Etemad; Miriam Suzanne; Tab Atkins Jr.. CSS Cascading and Inheritance Level 5. URL: https://drafts.csswg.org/css-cascade-5/
[CSS-CASCADE-6]
Elika Etemad; Miriam Suzanne; Tab Atkins Jr.. CSS Cascading and Inheritance Level 6. URL: https://drafts.csswg.org/css-cascade-6/
[CSS-COLOR-5]
Chris Lilley; Una Kravets; Lea Verou. CSS Color Module Level 5. URL: https://drafts.csswg.org/css-color-5/
[CSS-CONDITIONAL-3]
Chris Lilley; David Baron; Elika Etemad. CSS Conditional Rules Module Level 3. URL: https://drafts.csswg.org/css-conditional-3/
[CSS-CONDITIONAL-5]
Chris Lilley; et al. CSS Conditional Rules Module Level 5. URL: https://drafts.csswg.org/css-conditional-5/
[CSS-DISPLAY-3]
Elika Etemad; Tab Atkins Jr.. CSS Display Module Level 3. URL: https://drafts.csswg.org/css-display/
[CSS-EASING-2]
CSS Easing Functions Level 2. URL: https://drafts.csswg.org/css-easing/
[CSS-FONTS-4]
Chris Lilley. CSS Fonts Module Level 4. URL: https://drafts.csswg.org/css-fonts-4/
[CSS-IMAGES-3]
Tab Atkins Jr.; Elika Etemad; Lea Verou. CSS Images Module Level 3. URL: https://drafts.csswg.org/css-images-3/
[CSS-IMAGES-4]
Elika Etemad; Tab Atkins Jr.; Lea Verou. CSS Images Module Level 4. URL: https://drafts.csswg.org/css-images-4/
[CSS-MIXINS-1]
Tab Atkins Jr.; Miriam Suzanne. CSS Functions and Mixins Module. URL: https://drafts.csswg.org/css-mixins/
[CSS-PROPERTIES-VALUES-API-1]
Tab Atkins Jr.; Alan Stearns; Greg Whitworth. CSS Properties and Values API Level 1. URL: https://drafts.css-houdini.org/css-properties-values-api-1/
[CSS-PSEUDO-4]
Elika Etemad; Alan Stearns. CSS Pseudo-Elements Module Level 4. URL: https://drafts.csswg.org/css-pseudo-4/
[CSS-SHADOW-1]
CSS Shadow Module Level 1. Editor's Draft. URL: https://drafts.csswg.org/css-shadow-1/
[CSS-SIZING-3]
Tab Atkins Jr.; Elika Etemad. CSS Box Sizing Module Level 3. URL: https://drafts.csswg.org/css-sizing-3/
[CSS-SIZING-4]
Tab Atkins Jr.; Elika Etemad; Jen Simmons. CSS Box Sizing Module Level 4. URL: https://drafts.csswg.org/css-sizing-4/
[CSS-SYNTAX-3]
Tab Atkins Jr.; Simon Sapin. CSS Syntax Module Level 3. URL: https://drafts.csswg.org/css-syntax/
[CSS-TRANSFORMS-1]
Simon Fraser; et al. CSS Transforms Module Level 1. URL: https://drafts.csswg.org/css-transforms/
[CSS-TRANSFORMS-2]
Tab Atkins Jr.; et al. CSS Transforms Module Level 2. URL: https://drafts.csswg.org/css-transforms-2/
[CSS-TRANSITIONS-1]
Chris Marrin; et al. CSS Transitions Module Level 1. URL: https://drafts.csswg.org/css-transitions/
[CSS-TYPED-OM-1]
Tab Atkins Jr.; François Remy. CSS Typed OM Level 1. URL: https://drafts.css-houdini.org/css-typed-om-1/
[CSS-VALUES-4]
Tab Atkins Jr.; Elika Etemad. CSS Values and Units Module Level 4. URL: https://drafts.csswg.org/css-values-4/
[CSS-VALUES-5]
Tab Atkins Jr.; Elika Etemad; Miriam Suzanne. CSS Values and Units Module Level 5. URL: https://drafts.csswg.org/css-values-5/
[CSS-VARIABLES-2]
CSS Custom Properties for Cascading Variables Module Level 2. Editor's Draft. URL: https://drafts.csswg.org/css-variables-2/
[CSS-WRITING-MODES-4]
Elika Etemad; Koji Ishii. CSS Writing Modes Level 4. URL: https://drafts.csswg.org/css-writing-modes-4/
[CSS21]
Bert Bos; et al. Cascading Style Sheets Level 2 Revision 1 (CSS 2.1) Specification. URL: https://drafts.csswg.org/css2/
[DOM]
Anne van Kesteren. DOM Standard. Living Standard. URL: https://dom.spec.whatwg.org/
[FETCH]
Anne van Kesteren. Fetch Standard. Living Standard. URL: https://fetch.spec.whatwg.org/
[HTML]
Anne van Kesteren; et al. HTML Standard. Living Standard. URL: https://html.spec.whatwg.org/multipage/
[INFRA]
Anne van Kesteren; Domenic Denicola. Infra Standard. Living Standard. URL: https://infra.spec.whatwg.org/
[MEDIAQUERIES-5]
Tab Atkins Jr.; et al. Media Queries Level 5. URL: https://drafts.csswg.org/mediaqueries-5/
[REFERRER-POLICY]
Jochen Eisinger; Emily Stark. Referrer Policy. URL: https://w3c.github.io/webappsec-referrer-policy/
[RFC2119]
S. Bradner. Key words for use in RFCs to Indicate Requirement Levels. March 1997. Best Current Practice. URL: https://datatracker.ietf.org/doc/html/rfc2119
[SELECTORS-3]
Tantek Çelik; et al. Selectors Level 3. URL: https://drafts.csswg.org/selectors-3/
[SELECTORS-4]
Elika Etemad; Tab Atkins Jr.. Selectors Level 4. URL: https://drafts.csswg.org/selectors/
[WEB-ANIMATIONS-1]
Brian Birtles; et al. Web Animations. URL: https://drafts.csswg.org/web-animations-1/
[WEB-ANIMATIONS-2]
Brian Birtles; Robert Flack. Web Animations Module Level 2. URL: https://drafts.csswg.org/web-animations-2/
[WEBIDL]
Edgar Chen; Timothy Gu. Web IDL Standard. Living Standard. URL: https://webidl.spec.whatwg.org/

Informative References

[CSS-BOX-4]
Elika Etemad. CSS Box Model Module Level 4. URL: https://drafts.csswg.org/css-box-4/
[CSS-CASCADE-4]
Elika Etemad; Tab Atkins Jr.. CSS Cascading and Inheritance Level 4. URL: https://drafts.csswg.org/css-cascade-4/
[CSS-COLOR-4]
Tab Atkins Jr.; Chris Lilley; Lea Verou. CSS Color Module Level 4. URL: https://drafts.csswg.org/css-color-4/
[CSS-DISPLAY-4]
Elika Etemad; Tab Atkins Jr.. CSS Display Module Level 4. URL: https://drafts.csswg.org/css-display-4/
[CSS-LISTS-3]
Elika Etemad; Tab Atkins Jr.. CSS Lists and Counters Module Level 3. URL: https://drafts.csswg.org/css-lists-3/
[CSS-VARIABLES]
Tab Atkins Jr.. CSS Custom Properties for Cascading Variables Module Level 1. URL: https://drafts.csswg.org/css-variables/
[CSSOM-1]
Daniel Glazman; Emilio Cobos Álvarez. CSS Object Model (CSSOM). URL: https://drafts.csswg.org/cssom/
[SCROLL-ANIMATIONS-1]
Brian Birtles; et al. Scroll-driven Animations. URL: https://drafts.csswg.org/scroll-animations-1/

Property Index

Name Value Initial Applies to Inh. %ages Anim­ation type Canonical order Com­puted value
interpolate-size numeric-only | allow-keywords numeric-only all elements yes n/a not animatable per grammar as specified

Issues Index

This is a diff spec against CSS Values and Units Level 4.
Need to define how this syntax would expand to the longhands of background-position if e.g. var() is used for some (or all) of the components. [Issue #9690]
Do we need a percent-progress() notation, or do enough places auto-convert that it’s not necessary?
Should progress() functions clamp to 0-100%? [Issue #11825]
If anyone has better examples to punch in here let us know...
The interpolate() notation also has a variant that takes a set of keyframes. It does this by referring to an @keyframes rule, and pulling the corresponding property declaration out of that. It would be nice to allow the other mix notations to take keyframe also, but how would we represent a set of keyframes for a component value (rather than a full property value)?
Do we have enough use-cases to motivate adding palette-interpolate()? palette-mix() already handles transitions.
Should this have a different name? We didn’t quite decide on it during the resolution to add this.
Investigate partial tainting of custom property values.
Should we allow a fallback value? [w3c/csswg-drafts Issue #11424]
At least in theory it should be fine to use random() in non-property contexts, it would just set the "element id" of the caching key to null, and, if necessary, compute an appropriate descriptor/etc-based caching key. Like, @media (max-width: random(100px, 500px)) {...} could be well-defined; the caching key is just "@media max-width 1" or something. I suspect we want to disallow it, tho?
This diagram is out of date; fix it.
Should any of these functions be valid in contexts outside of properties?
MDN

attr

In all current engines.

Firefox1+Safari3.1+Chrome2+
Opera9+Edge79+
Edge (Legacy)12+IE8+
Firefox for Android?iOS Safari?Chrome for Android?Android WebView37+Samsung Internet?Opera Mobile10.1+